This thread has been locked.

If you have a related question, please click the "Ask a related question" button in the top right corner. The newly created question will be automatically linked to this question.

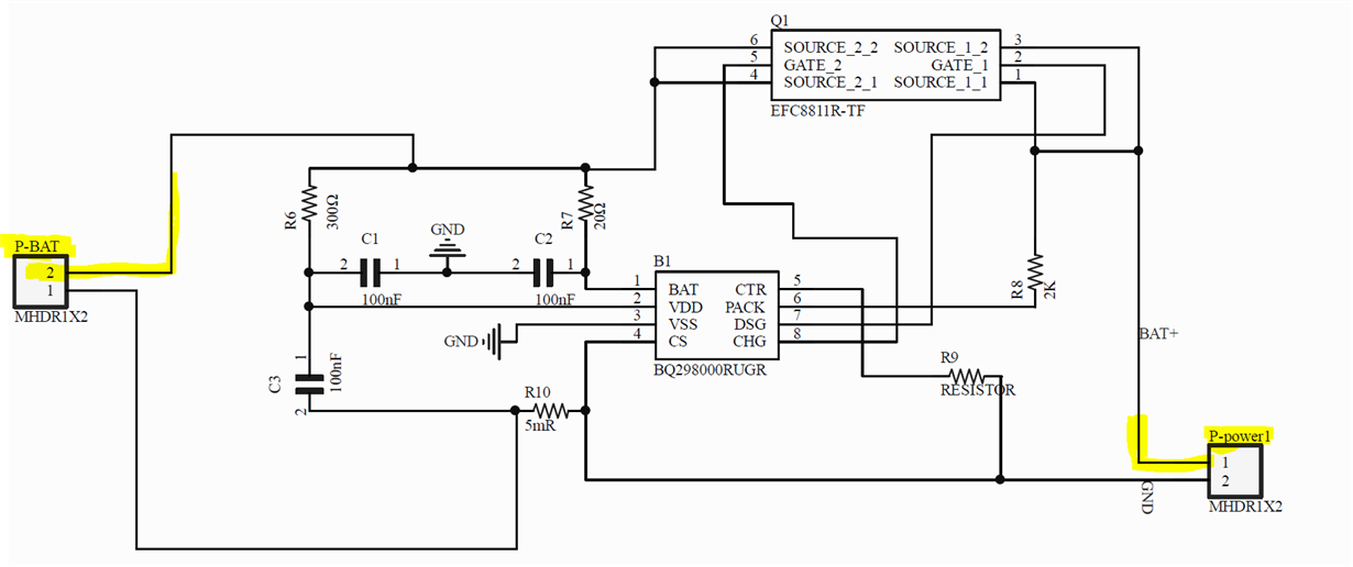
BQ2980: single battery protection, Is the schematic for BQ2980 correct ?? and what if i add PTC

Part Number: BQ2980

Hello i just made this schematic below in pictures inspired by the BQ2980 configuration in the datasheet, and the BQ2980EVM 's schematic.

P-BAT pin is the battery positive side is that correct ?
the R9 is PTC should it lay on the battery so it value will depends to the battery temperature ?