This thread has been locked.

If you have a related question, please click the "Ask a related question" button in the top right corner. The newly created question will be automatically linked to this question.

TPS23753: IC damage solve solution while feedback abnormal

Part Number: TPS23753

Dears:

We use TPS23753 to design power module reference TPS23753AEVM.

When the feedback is abnormal, eg.(optocoupler Open circuit which connect to "CTL" pin ), TPS23753 is damaged.

Is there any solution to avoid the damage even if feedback is abnormal? Thanks!

  • Hi Cary,

    If the optocoupler is open circuited, the pull up resistor, RCTL (from our flyback design guide slva305c), should pull it to VB which is below the abs max for CTL.

    Could you provide more details about your design, schematic, & your test conditions? Are you doing any testing that requires you to open circuit the optocoupler?

    Thanks,
    Tom Amlee
    PoE PD Apps Engineer

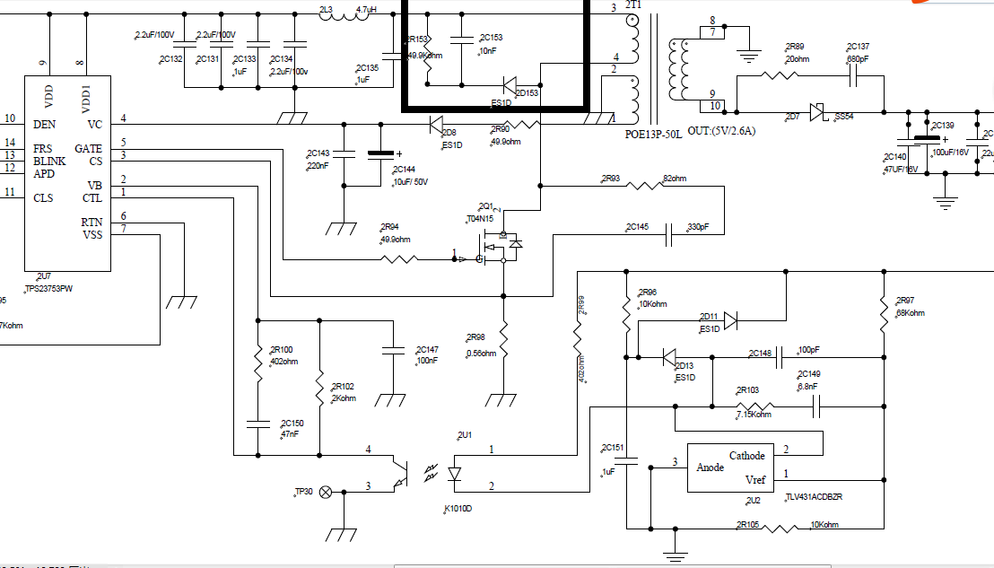
  • Dear Tom,

    Thanks! Schematic as below. There is a  pull up resistor (2R102) between CTL and VB.

    Because of the limited welding level, sometimes optocoupler is faulty welded (or omitted)。Then there is no feedback for IC, IC will be damaged.

    So we should solve the problem: IC should not be damaged even if feeback circuit is fault.

    Thanks!

  • Hi Cary,

    Additionally, we recommend using TPS23753A since TPS23753 will be discontinued soon & has additional ESD support.

    Thanks,
    Tom Amlee
    PoE PD Apps Engineer
  • Dear Tom,
    No problem for use the newest products.
    Is there any more comments for current issue? How to add protection circuit to avoid Chip damaged even if feedback is abnormal.
  • Hi Cary,

    If exceeding max voltage is a concern, then you can add a Zener (>5V) to the CTL pin, however be mindful that this will introduce parallel capacitance that may change your response. If you are experiencing ESD events that may be damaging the device, then using TPS23753A is the way to go.

    Thanks,
    Tom Amlee
    PoE PD Apps Engineer