Other Parts Discussed in Thread: TPS92515
Tool/software: WEBENCH® Design Tools
Hello,
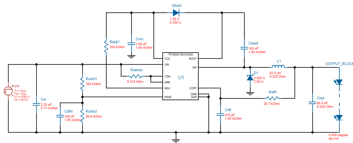
TPS92515 data sheet states Absolute Macimum Rating for PWM pin -0.3 to 5.5 V. Webench produces a design that conflicts with this requirement as shown in picture below.
At 48.5 V in and Ruvlo1 365 K and Ruvlo2 87 K, the voltage on the pin is approx. 9.3 V. With the given value on Ruvlo1 and Ruvlo2, was Ruvlo1 supposed to be connected to VCC instead?
BR
Håkan
