Hello,
I just powered on my new 230Vac board that uses TPS92075.
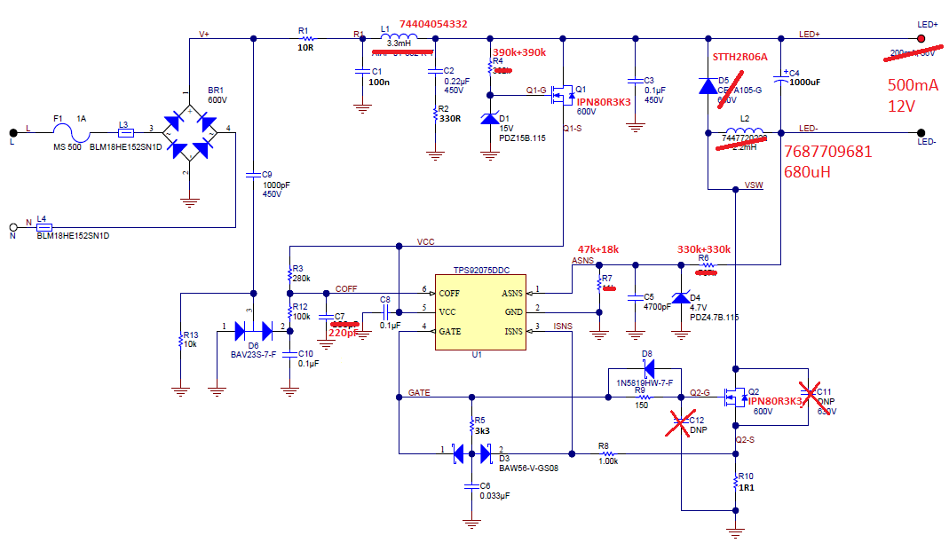
This is schematic:
On output there are 4 LED (series, 3Vx4 = 12V), Rsense is 0.95ohm to reach ~500mA
Main problem is that LED current is ~3mA (Voltage on Rsense is ~4mV)
Minor issue is that LED are turning on after 2-3 seconds
What can I check?
I don't need to dimmer it, there are some component that are controlling triac dimmer? Can I remove them?
Thank you a lot
















