This thread has been locked.

If you have a related question, please click the "Ask a related question" button in the top right corner. The newly created question will be automatically linked to this question.

BQ34Z100-G1: Power Managment

Part Number: BQ34Z100-G1
Other Parts Discussed in Thread: BQ34Z100, BQSTUDIO, GPCCHEM

Hi,

we are working on bq34z100-g1 for our own design and we are going for mass production but we stuck on some point. 

For our design we have to display charging, discharging and voltage to the customer. But the issue is I am not getting SOC. SOH is correct.

Before going with our design I worked on bq34z100 Eve board and I got expected result. SOC was increasing on charging condition. Chem ID used for this is 1165 . We are using ICR18650-26J M Samsung battery. 

These are the following configuration I have done on eve board for 6s1p cell.

Design capacity : 2600mAh,

Design Energy : 2600 * 3.63 = 9438

Pack configuration : 0x6901

Pack configuration B : 0x0f

pack configuration C : 0xb7

No of series cell : 6

I got 100% SOC on 25.08 which I was supposed to get on 25.2 and SOH was 99%.

I generated golden file with above setting and firmware used for bqstudio is 0100_0_16-bq34z100G1. bqstudio version 1.3.54.1.

Same golden file I programmed on our design and Chem ID 1165. But I am not getting SOC value and temperature(external) is showing around -39.2"C. 

What could be the issue, Its a design fault , Chem ID is different or some other issue. 

Kindly provide your input to solve this issue.

Regards,

Shailesh 

  • Hi Shailesh,

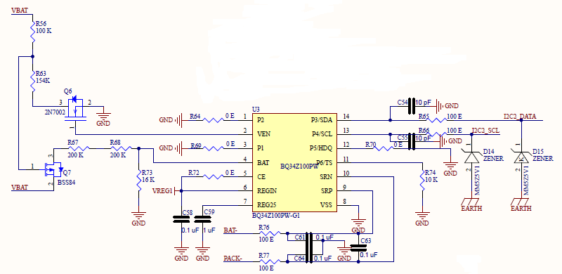
    What is R74?  Is it a 103-AT thermistor?  From the symbol it appears to be a 10k resistor.  Please ensure this is a 103-AT thermistor.

    When designing with the cell on the EVM, did you use the gpcchem tool ( http://www.ti.com/tool/gpcchem ) to determine the chemID?  If not, please do so.

    Also, please ensure the new board is properly calibrated ( CC and board offset, voltage https://training.ti.com/bq34z100-g1-voltage-calibration , then current https://training.ti.com/bq34z100-g1-current-calibration ) and that your cells are learned ( http://www.ti.com/lit/an/slua903/slua903.pdf ).

    A quick run through the checklist of steps in section 8 of the datasheet ( http://www.ti.com/lit/gpn/bq34z100-g1 ) should help.

    Sincerely,

    Bryan Kahler

  • Hi Bryan,

    Thank you for the reply.

    There was some mistake in design. As per bq34z100 Eve schematic, I connected TS Pin to REG25 Pin with 10K resister. And there was a resister missing in divider circuit. After all rework I got SOC, voltage and temperature 25.2'C. I selected Chem ID 1165.

    I have attached screenshot of bqstatus register.

    Do I need to generate Chem ID for this particular cell even it works with 1165(Still I have not done full testing)? Finally I have to write driver with all setting for bq34z100 for our design.

    As we can see in snapshot Max error is 100% which I think it should be less. I tried to calibrate Voltage and current but I got error like out of range data. I have gone through the above article of voltage and calibration.

    Regards,

    Shailesh

  • Hi Shailesh,

    Please update bqStudio to the latest version, 'bqstudiotest' found here: www.ti.com/.../bqstudio This will fix the out of range issue

    With respect to the chemID, use the gpcchem tool to determine a match, program that chemID into the device and then run a learning cycle.

    Please follow the steps outlined in section 8 of the Datasheet.

    Sincerely,
    Bryan Kahler
  • Hi Bryan,

    We got the chemistry ID 1165 for our cell ICR-18650 26JM.

    As per your suggestion we started learning cycle for our battery pack (6S1P). We followed the steps as mentioned in the Application report SLUA903-July 2018.

    Steps followed by us are mentioned below:

    1. Send IT (Gauge) enable command (0x21), reset command(0x41). QEN = 1, RUP_DIS = 1 , update status = 0x04

    2 Discharge Battery to Empty. , update status = 0x04

    3 Relax for  5 Hours. RUP_DIS= 0, VOK = 0, OCVTAKEN = 1, update status = 0x04

    4. Charge Battery to Full. RUP_DIS= 0,, FC = 1, VOK = 1, OCVTAKEN = 1 , update status = 0x04

    5. Relax for at least 2 Hours , RUP_DIS= 0,  FC = 1, VOK = 0, OCVTAKEN = 0, update status = 0x04

    As per SLUA903 after the 5th steps update status should be 0x05, In our case it is 0x04 even after overnight relaxation time. 

    Please find the attached log and settings parameter snapshot. Kindly suggest some solution as early as possible.

    Thanks and Regards,

    Shailesh Kumarsnap_150519.zip

  • Hi Shailesh,

    After reviewing the logs, the device still appears to be under a load. Please disconnect the load or charger to allow relaxation.

    Sincerely,
    Bryan Kahler