This thread has been locked.

If you have a related question, please click the "Ask a related question" button in the top right corner. The newly created question will be automatically linked to this question.

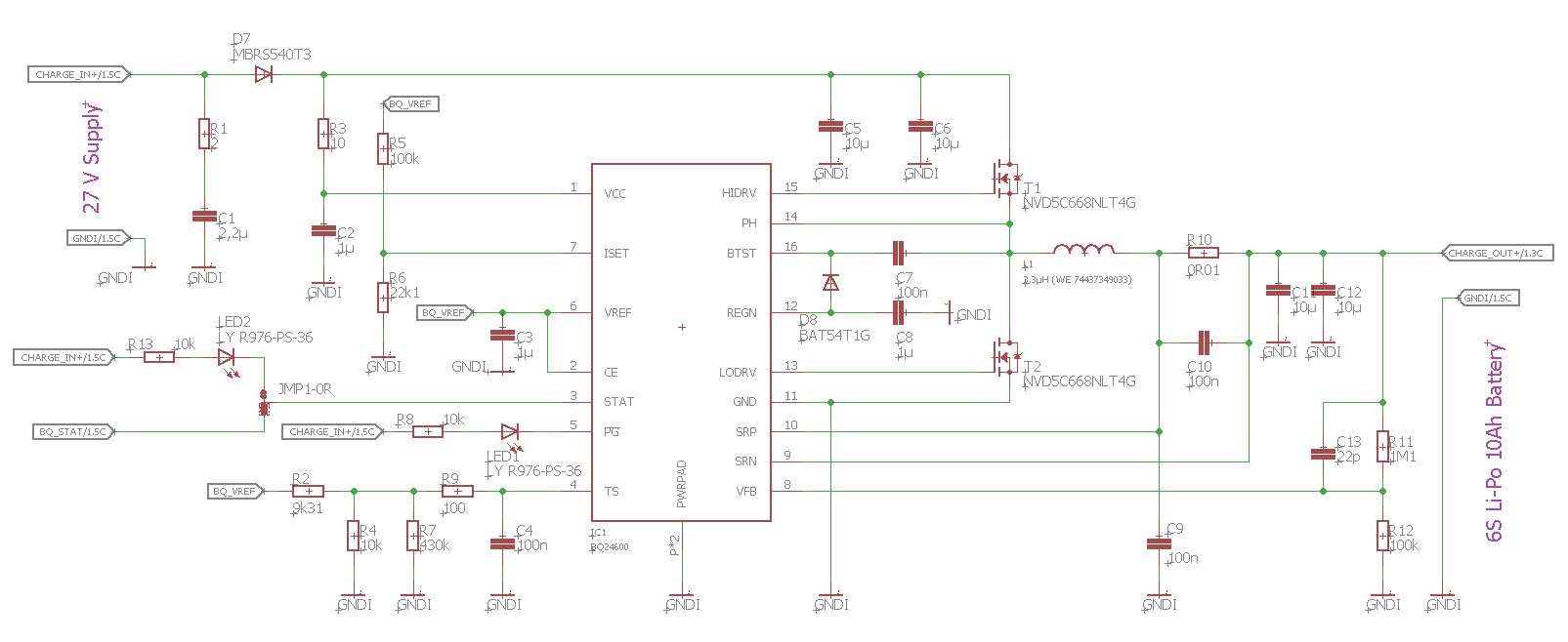
BQ24600: Charge Controller dies while connecting battery

Part Number: BQ24600

Hello,

I'm currently in despair with my charger-board design. 

First I connected: PowerSupply => Charger-Board => BMS => Battery (6 Cell 10Ah)

Result: Charge-Current 300mA instead the adjusted 3A; BQ24600 was quiet hot.
But PG was blinking and STATE lights.

Then I decided to remove the BMS (maybe would thate be the problem) and connected the Battery directly (power supply removed).

Short Bang and the BQ24600 had died.

I'm confused, I don't know how I can search the mistake - there's no time for meassure... I think there is no error in the circuit - maybe it's a bad pcb-design?

Hope someone have an idea.

Here my EAGLE-Files:

0447.Charger.zip