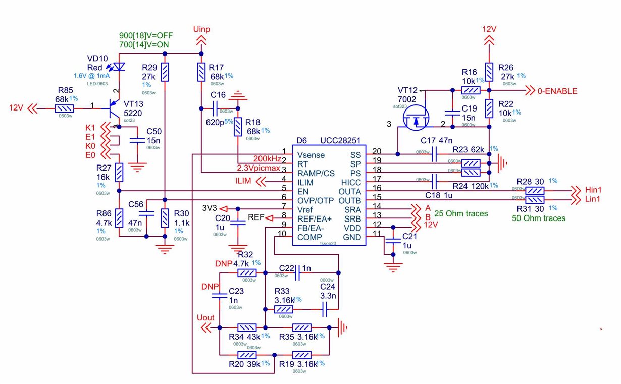
I assembled my converter on UCC28251PWR.
I use the mosfet 7002 switch between the SS pin on GND to turn on / off the output voltage.
When I switch the SS output to GND, I see that the converter continues to work until the output voltage of the capacitors drops to ground.
Could you explain why it continues to work if the SS output should stop the device?
Thank you
Serg


