This thread has been locked.

If you have a related question, please click the "Ask a related question" button in the top right corner. The newly created question will be automatically linked to this question.

LM5180-Q1: Power management forum

Part Number: LM5180-Q1


Hello everyone,

I have two questions about the LM5180-Q1

1- Can I design a multi-output flyback using LM5180-Q, and how the thermal compensation will function in this case?

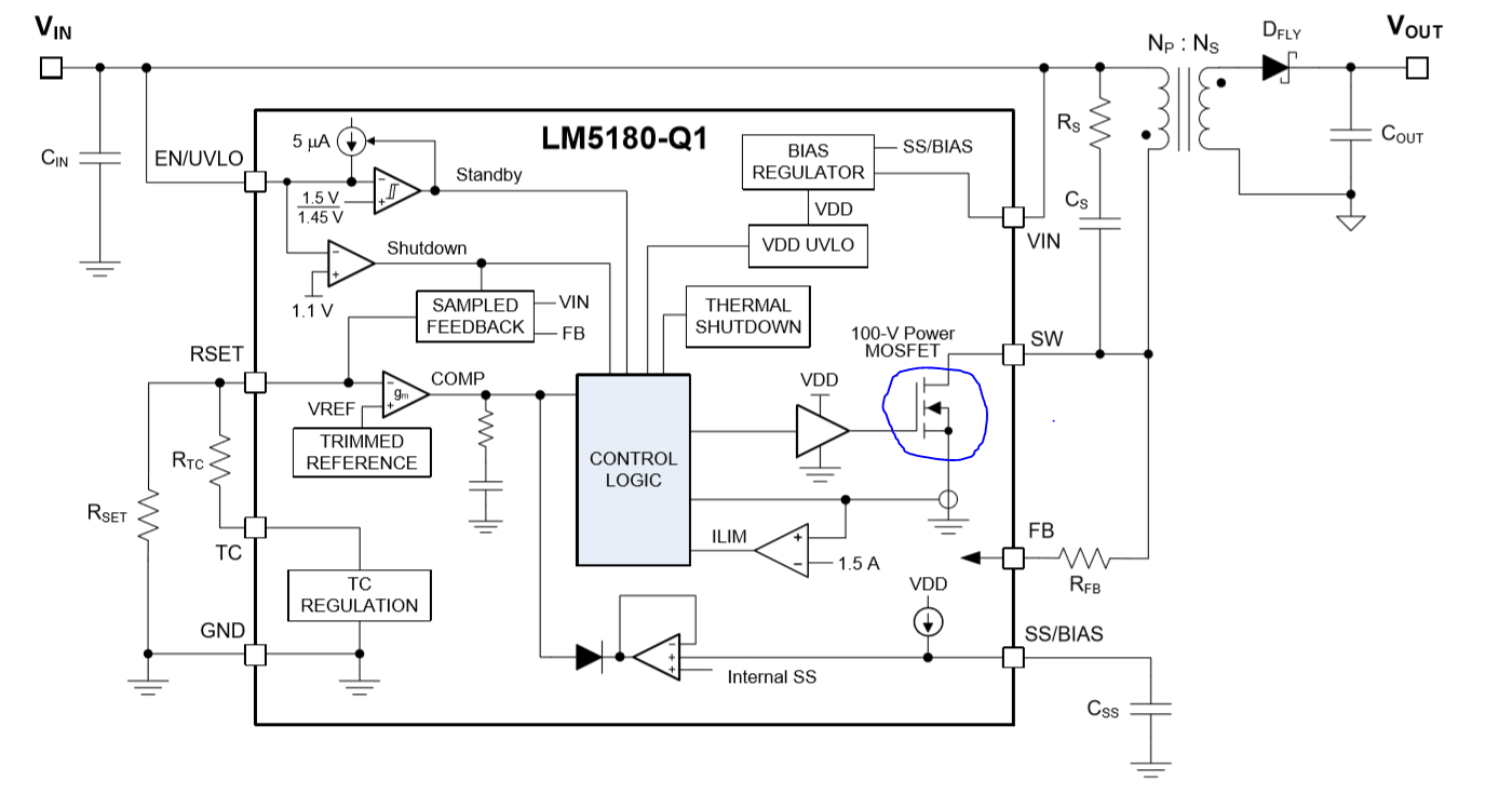
2- I want to calculate the power loss of the LM5180-Q IC, and I need more info about the integrated Mosfet. could anyone help me with that?

Thank you,

  • Hello,

    I am going to follow up with the product expert about your questions, and he will follow up with you.

    Best Regards,
    Katelyn
  • Hi Hamza,

    You can examine the required temperature compensation y reviewing the change in output voltage over the required temperature range. Note that it also depends on whether a Schottky or standard switching diode is used as these have difference forward voltage temperature coefficients.

    In terms of MOSFET power loss, the Rds(on) of 0.4 Ohms contributes to conduction loss. The switching and Coss losses are minimal. The main loss contributor in a flyback is the rectifying diode.

    Regards,
    Tim
  • Hello Mr.Timothy Hegarty,

    for the first question: in the case of having multi-output (4 * 15 V) using only one LM5801-Q1 IC, which output should I compensate? and does this compensation will affect the other outputs?

    For the second question: I want to estimate the power loss for the IC and make sure that it will work fine in an ambient temperature of 85°C by calculating it's power stress, this why I need more info (turn on and off times) about the integrated Mosfet.

    Thank you for your support,

    My best regards,

  • Hi Hamza,

    You can thermally compensate the output that needs the best accuracy over the temperature range. This should help the other output too.

    The power MOSFET turns on at zero current (ZCS), so it's just turn-off losses to consider. You can assume a total switching time under 20ns for turn-off switching loss calculations.

    Regards,
    Tim
  • thank you Mr. Timothy Hegarty for your support.