This thread has been locked.

If you have a related question, please click the "Ask a related question" button in the top right corner. The newly created question will be automatically linked to this question.

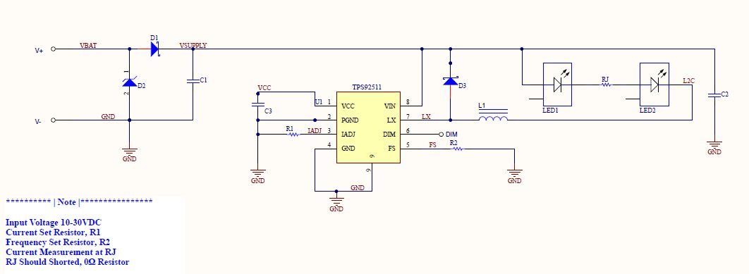
TPS92511: The Switching Wave from at LX pin Issue

Part Number: TPS92511

Hi,

I have used TPS92511 for Driving two 3V LEDs at 350mA.

The Operating frequency was set as 300kHz using 33.2kHz Resistor

inductor used was 68uH.

The Switching waveforms at the LX pin doesn't seems to be perfect. There is some kind unwanted noise in it.

It would be helpful if some one can help in fixing this issue.

Thanks