Other Parts Discussed in Thread: SN6501
Hello team,
See below follow-up from customer:
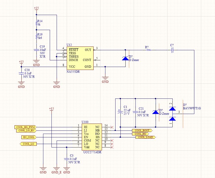
Since we want an adjustable and reversible DC over the load we will use a LC filter between the H-bridge and the load. The filter design is not yet decided but it will be similar to the below versions. Note that there will be internal freewheel diodes in all FET’s that I will use.
- Will the UCC27714 drivers function as intended with a filter similar to above?
- I’m most concerned if the boot strap charge pump will still work.
- Since we will operate with PWM, what do You recommend most, to have the low side FET constant on and we let the high side FET do the switching or do You recommend the opposite?
- I want to run the driver and charge pump as efficient as possible.
- It is recommended to have short PCB traces between the driver and the FET’s. What do You consider to be short traces?
- As of now I may end up with ~5cm long traces.

