This thread has been locked.

If you have a related question, please click the "Ask a related question" button in the top right corner. The newly created question will be automatically linked to this question.

TPS54260: Question on output voltage error on TPS54260

Part Number: TPS54260

Hi Sir

I'd like to ask for your help with the following:

- Problem -

Problem: MCU sometimes doesn't work.


The MCU does not operate when the review results in a sound on the board, and MCU operation stops when outputting from the 5V output to the graph shown below.


After a period of time, the MCU will operate again after returning to the normal 5V output. 

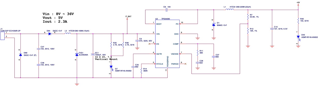
It outputs 5V with TPS54260 and is designed with WEBENCH® designs. Below is the TPS54260 design circuit. 


I want to know how to solve this problem.