This thread has been locked.

If you have a related question, please click the "Ask a related question" button in the top right corner. The newly created question will be automatically linked to this question.

TPS61178: About TPS61178 En Function(Pin11)

Part Number: TPS61178


Hi:

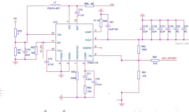
I used the follow Schematic diagram, I found the En pin High or low, TPS61178 Vout  is Enable.What's the problem?

Best Regards

  • Hi Andysss,

    did you observe the issue in several system board?

    how do you conclude "VOUT is enable"? the voltage in the VOUT will be not lower than VIN as the disconnection function is not used in your circuit.

  • Hi Jasper:

    I have two system board,they all have the issue.

    No matter "EN" is High or Low,there is voltage in Vout,so,I conclude "VOUT is enable".

    I have two questions:

    1.I have to use disconnect function(Pin 9?) if I want to the Vout is disable(have no voltage)?

    2.In this SCH,If "EN(Pin11)" have a logic high level,What is the state of the Vout?have no voltage or avoltage lower than Vin?

    best regards!

  • Hi Andysss,

    in your schematic, the VOUT will be (VIN-0.3) at EN pin low, and the VOUT will be 5V (or other setting value) at EN is high.

    if using disconnect function as the schematic in the datasheet, the VOUT will be zero at EN is low.

    what is the input/output requirement  in this application?