This thread has been locked.

If you have a related question, please click the "Ask a related question" button in the top right corner. The newly created question will be automatically linked to this question.

TLV767: Output Capacitor and FB divider resistor in TLV76701 Schematic

Part Number: TLV767

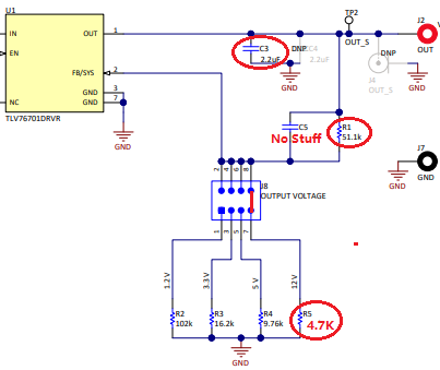
We use TLV76701 to design the power converter from 12V to 9.5V with 600mA peak output current.The recommended Cout is only a 2.2uF MLCC,we are concerned that the small capacitance of Cout would lead to the bad transient.So what is the recommended capacitance value for our application?In addition,do the TLV76701 require the FB divider resistor value?We choose 51KOhm resistor as R1 according EVM and choose 4.7KOhm resistor as R2 according the equation on page 17 of the datasheet.Is the resistor value right?

  • Hi Harrison,

    The EVM uses the minimum capacitance at COUT, if you need more for load transient support, you can increase as needed.

    You setting for the Divider will produce 9.5V at the output.

    Regards,