This thread has been locked.

If you have a related question, please click the "Ask a related question" button in the top right corner. The newly created question will be automatically linked to this question.

LP5012: Shorting two individual channels of a driver

Part Number: LP5012
Other Parts Discussed in Thread: LP5009

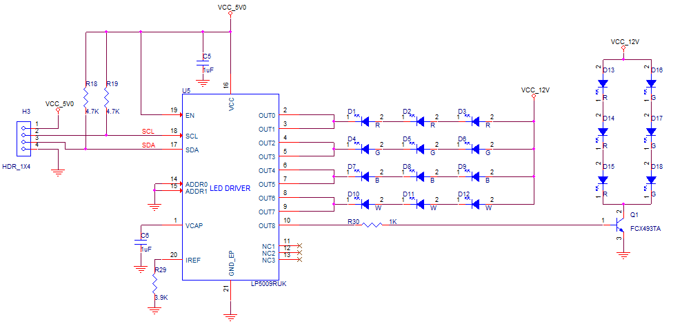
As per the schematic diagram I have attached:

1)Is it possible to short two individual output channel to get higher current value.

2)Is the totem pole connection possible with this driver?

  • Hi Ishwarya,

    1) Yes you can parallel two channels to drive one string LEDs. Make sure the voltage at outx did not exceed absolute rating.

    2) LP5012 is a current sink device so I think PNP is suitable for Q1.

  • Hardy Wu said:

    Hi Ishwarya,

    1) Yes you can parallel two channels t

    Hi Ishwarya,

    1) Yes you can parallel two channels to drive one string LEDs. Make sure the voltage at outx did not exceed absolute rating.

    2) LP5012 is a current sink device so I think PNP is suitable for Q1.

    Hardy Wu said:

    Hi Ishwarya,

    1) Yes you can parallel two channels to drive one string LEDs. Make sure the voltage at outx did not exceed absolute rating.

    2) LP5012 is a current sink device so I think PNP is suitable for Q1.

    Thank you for your information.

    You mean totem pole configuration is possible with LP5012 using PNP transistor?

  • Hi Ishwarya,

    I just noticed that in your it is LP5009 in your schematic. What is your current requirement for the LEDs? LP5012 could support 6 strings LEDs without a triode. I think it is a more simple and flexible way to control the LEDs.