This thread has been locked.

If you have a related question, please click the "Ask a related question" button in the top right corner. The newly created question will be automatically linked to this question.

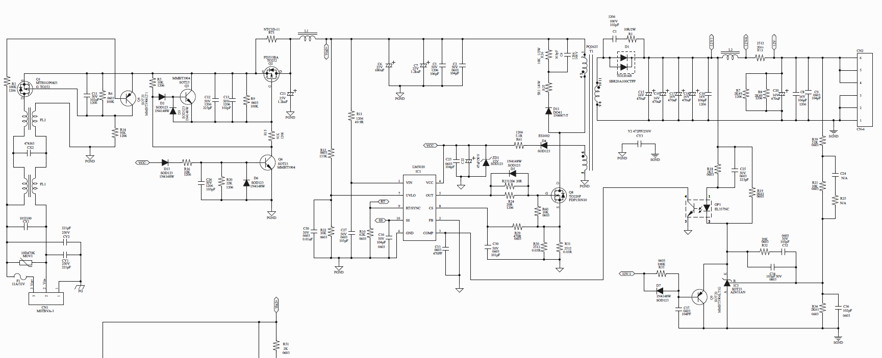
LM5020: LM5020 OVP issue

Part Number: LM5020


My customer has an OVP problem, every test will change, please help check the circuit as follows