Hello,
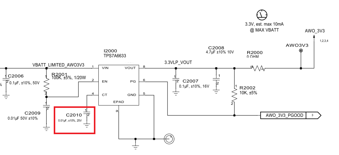
I've measured the Vout vs Powergood timing as attachment, and the delay time is about 7ms. My delay capacitor value is 0.01uF, I am not sure if the result is good or not. Because from the equation: Tct=Cct*1V/1uA, the Tct should be 10ms.
By the way, the EN pin pull-high resistor to Vin is 100k ohm, is it too high?
Thanks,
Nick.


