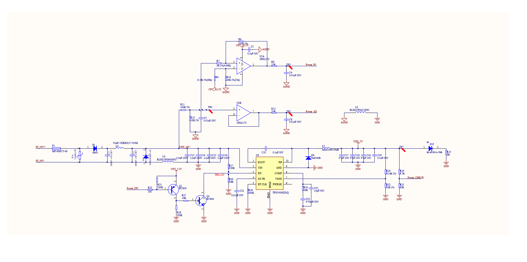
Recently, There were 6 pcs failure of tps54260dgq power supply chip in 24 V power supply system. After measurement, the output voltage of the power
supply chip was only 2.5V (5V normally), After replacing tps54260dgq of the product in question, 5V voltage can return to normal. What are the possible
causes the tps54260dgq failure. The attachment is its application circuit diagram Please help to check if there is any problem。



