This thread has been locked.

If you have a related question, please click the "Ask a related question" button in the top right corner. The newly created question will be automatically linked to this question.

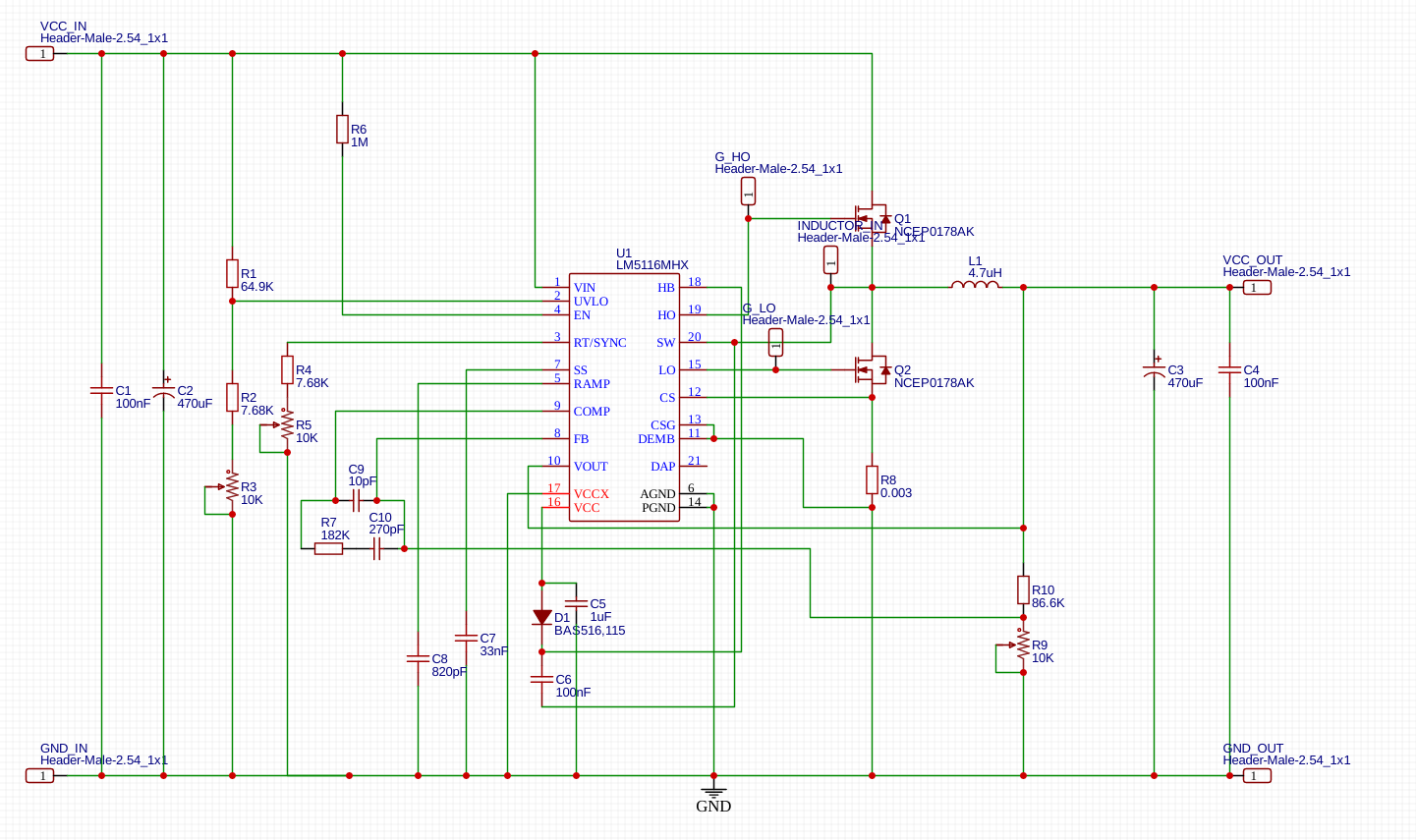
LM5116: Low Side MOSFET burns after shorting out output.

Part Number: LM5116

Hi

Im trying to do some tests with LM5116 (basically DC/DC buck converter 24-48V input to 12V-24V Output)

Below is schematic used - adopted from Wbench.

After connecting to 48V input DC and setting freq to 182kHz switching / and 12V output +  shorting out output - low side mosfet is instantly damaged.

Currently connecting to osciloscope to check what i can catch on gate input/sw input lo and ho outputs.

Calculated by wbench to limit current to 20Amps.