Hi,
CHG' pin of BQ25101 can be used for host monitoring and visual indication.
I would like to know if this pin can be used for both host monitoring and visual indication at the same time?
Thanks
This thread has been locked.
If you have a related question, please click the "Ask a related question" button in the top right corner. The newly created question will be automatically linked to this question.
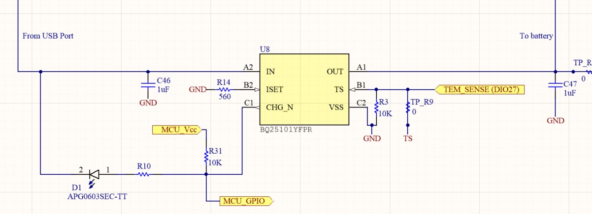
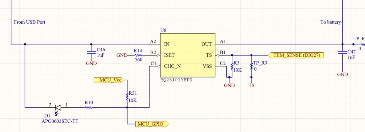
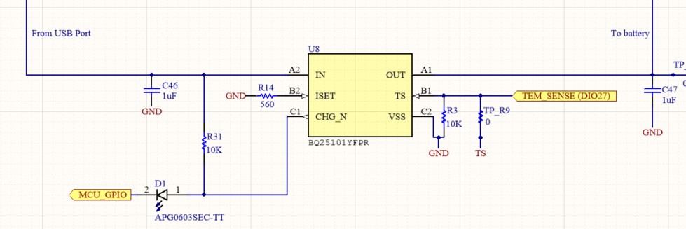
Hi,
CHG' pin of BQ25101 can be used for host monitoring and visual indication.
I would like to know if this pin can be used for both host monitoring and visual indication at the same time?
Thanks
Hello
The CHG pin is an open drain, low during charge then float when charge is complete. Connecting a host and LED to the CHG pin at the same time is possible but will depend on the voltage a logic requirements. This could be as simple as connecting both to the CHG pin. If LED voltage is high and host voltage is low additional transistor would be needed.