Is there any reference design for 3-phase input? (The other than UCC28180 OK, including digital power)
Image of schematic is below, is this no problem?
※Vin: 200Vac, Vout: 400Vdc, Pout: 100W~kW order
Best regards,
Satoshi
This thread has been locked.
If you have a related question, please click the "Ask a related question" button in the top right corner. The newly created question will be automatically linked to this question.
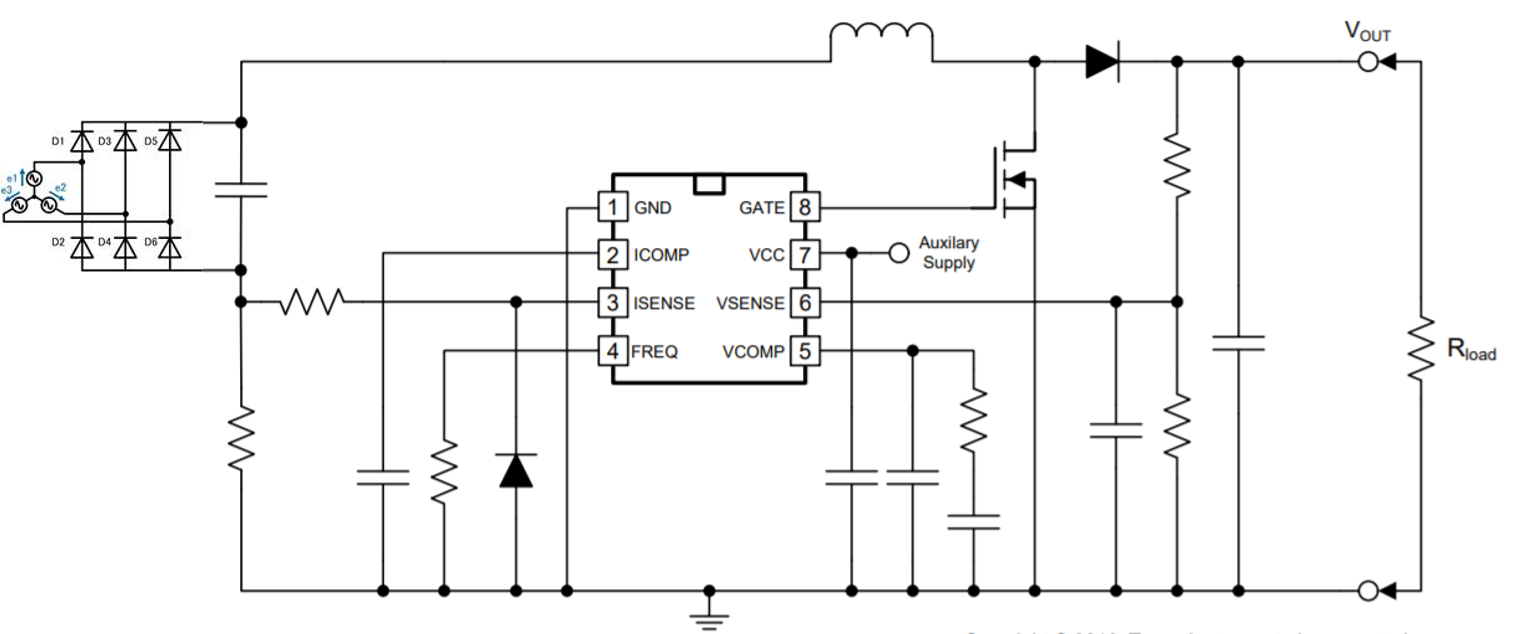
Is there any reference design for 3-phase input? (The other than UCC28180 OK, including digital power)
Image of schematic is below, is this no problem?
※Vin: 200Vac, Vout: 400Vdc, Pout: 100W~kW order
Best regards,
Satoshi
Hello Satoshi,
There is no reference design available for a 3 phase supply pfc..
However it is possible to design a pfc circuit with the implementation as detailed in your drawing.
If your line to line voltage is 200Vac then the line to neutral voltage is 115Vac.
This will be the same as using the UCC28180 in a single phase 115Vac supply
except that you will have 6 times the line frequency on the DC side of the rectifers.
You can use the Excel calculator tool with a 115Vac input in the design of your circuit.
The calculator tool is located here.
http://www.ti.com/product/UCC28180/toolssoftware
Regards
John