This thread has been locked.

If you have a related question, please click the "Ask a related question" button in the top right corner. The newly created question will be automatically linked to this question.

BQ24133: BQ24133 charge abnormal

Part Number: BQ24133

 

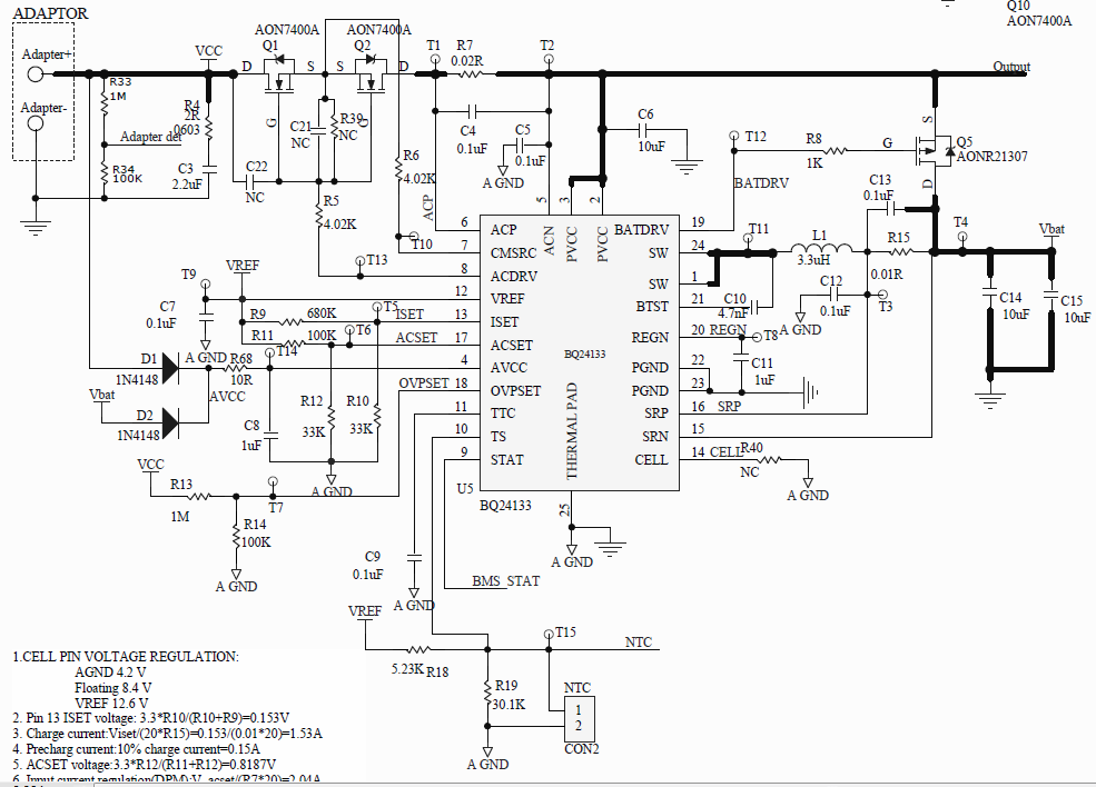
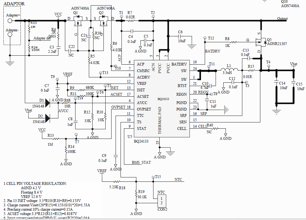
Hi, The circuit is as the attached image. i modified C10 is 47nf same as TI application.

1. My charge waveform as below. when the SRN voltage about 8.1V, and the charge current will decrease to 0.15A. i changed the C13 to 0.47uf or higher, the charge wave is ok.

Q:if i modify the C13 capacitance, is there any impact?

2. when the battery absent, STAT always low, and the LED ON. after i Change the output capacitor(20uf,C14+C15) to 0.1uf. the STAT is blink conform to the datasheet. the power on and battery insertion waveforms are as below.

CH1—AVCC(pin4)

CH2—SW(pin1)

CH3—SRN(pin15)

CH4—STAT(pin9)