Hi,
I use the TPS61089 in a boost circuit,Vin=5V, Vout=8.9V, Iout=2A. But the output ripple is 1.5V peak to peak. I dont know what is the problem.
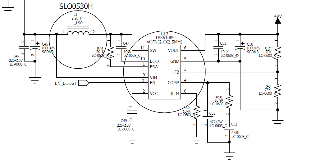
The circuit :
The SW (yellow) + Inductor current (green): Iout=2A
The Ouput Ripple (yellow) + Inductor current (green): Iout=2A
The SW (yellow) + Inductor current (green): Iout=1A








