This thread has been locked.

If you have a related question, please click the "Ask a related question" button in the top right corner. The newly created question will be automatically linked to this question.

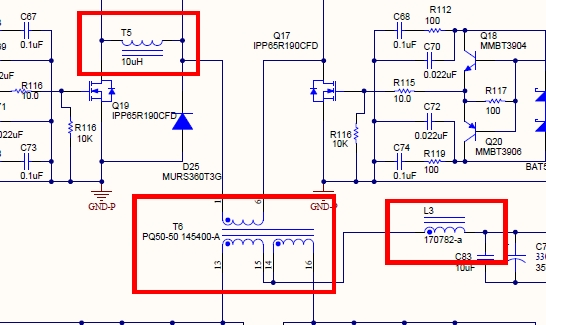
UCC27524: Calculation of inductance and transformer

Part Number: UCC27524
Other Parts Discussed in Thread: UCC28950

Please advise the value of T5, T6 and L3 for 2.2kW AC-DC power supply? How to calculate?

2200W-MAIN-1 Schematic 2020.3.12.pdf2200W-MAIN-2 Schematic 2020.3.12.pdf2200W-PFC-1 Schematic 2020.3.12.pdf2200W-PFC-2 Schematic 2020.3.12.pdf