This thread has been locked.

If you have a related question, please click the "Ask a related question" button in the top right corner. The newly created question will be automatically linked to this question.

BQ76940: BQ76940 for 16 Cells battery solution

Part Number: BQ76940
Other Parts Discussed in Thread: TIDA-010074, LM2904B

Hi Team,

There is a customer who use BQ76940 for 16 cells battery in E-BIKE. TIDA-010074 was evaluated for this project. Here is the link for this reference design:

http://www.ti.com/tool/TIDA-010074?keyMatch=1617S&tisearch=Search-EN-everything

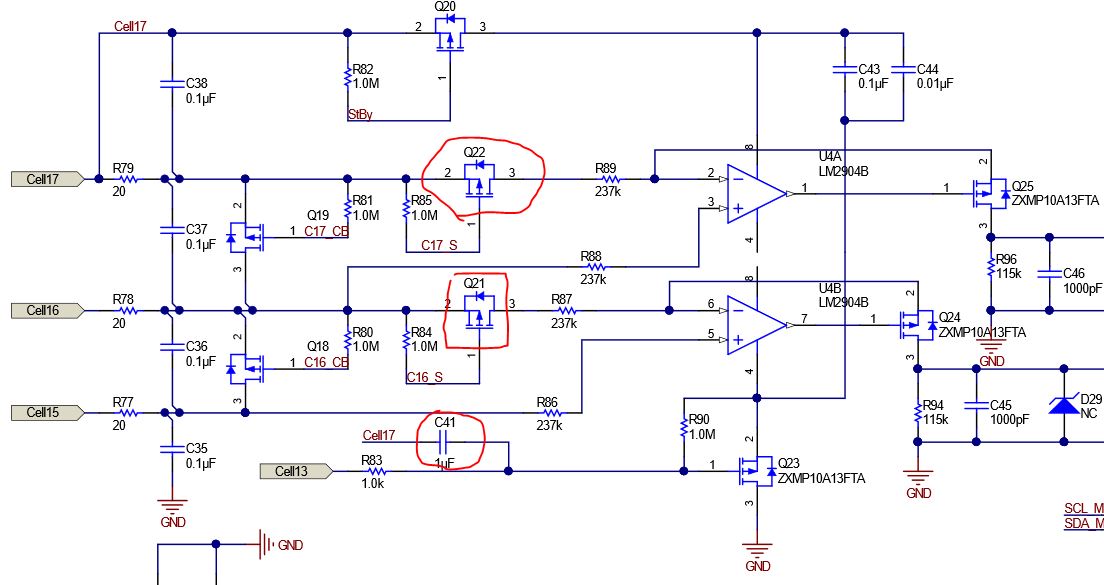
Could you explain the propose of Q21 and Q22, C41? Could you provide the schematic for 16 cells battery? Thanks.

  • Hi Songzhen,

    Q21 and Q22 are used to turn off the V2I on cells 16 and 17 when it is not needed for measurement, or conversely to turn on the V2I for the cells when measurment is needed.  This allows lower current drain on the battery. Q20 allows the op-amp to be powered down when not used.

    C41 with R83 provides a filtered voltage reference of 3 cells for the op-amp power.  The instantaneous voltage across the 3 cells may change dynamically with load, the filter will provide a slower moving reference  to Q23 which returns most of the supply current to GND, only a small bias current for R90 is drawn across the 3 cells.

    There is not a schematic for 16 cells only, it is thought the designer would customize the circuit as desired.  For 16 cells the features and benefits of the LM2904B described in the TIDA-010074 still apply and the designer could use the same amp or search for similar capability in a single amp.  Remove Q19, Q22, Q25, Q26, Q31 and related passives.  Connect U4 pin 1 to pin 2 if keeping the same op-amp.  Check the voltage range of the cells, if needed move the R83 connection to Cell 12 so that the op-amp has sufficient operating voltage.