Hi Team,
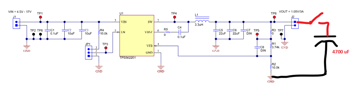
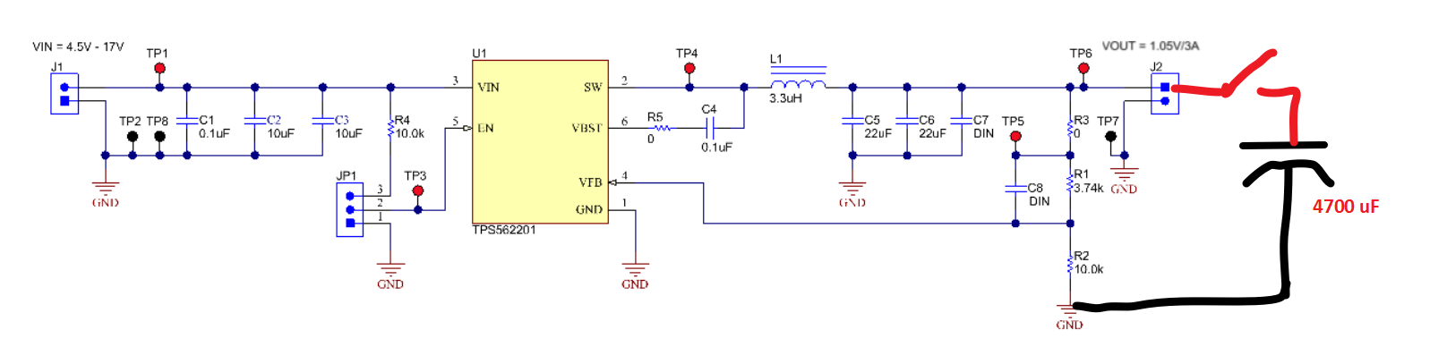
My customer is considering using TPS562201 to make the ignition circuit. The load is a 4700uF big capacitor.
TPS562201 will first startup with no load, and then the switch turns on to charge the big capacitor. Is there any risk to do like this?
Can the MOSFET (include the body diode) withstand the high current?
thanks a lot,
Best regards,
Yang
