This thread has been locked.

If you have a related question, please click the "Ask a related question" button in the top right corner. The newly created question will be automatically linked to this question.

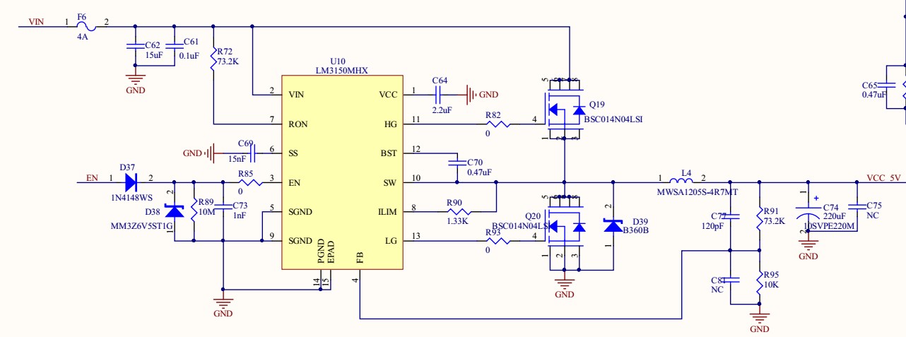
LM3150: In no-load mode, the power consumption is about 40mA

Part Number: LM3150

The output of 5V and 6A can work normally,

But  in no-load mode, the power consumption is about 40mA, and I think is abnormal?

Can you tell me where to adjust it?

  • Hello

    As far as I can tell from the data sheet, this device does not have a specific light load mode.

    That means it will run in full frequency at light load and forced PWM mode.

    So, the 40mA you are seeing may be correct.

    You can acquire an EVM for this device and test it under you specific conditions and see if you get similar results.

    You could try reducing the switching frequency and/or using FETs with smaller gate charge and switching loss, since

    these are the losses that are dominant at light load.

    Thanks

  • Hello

    I hope your question has been answered.

    I am closing this post.

    Thanks