This thread has been locked.

If you have a related question, please click the "Ask a related question" button in the top right corner. The newly created question will be automatically linked to this question.

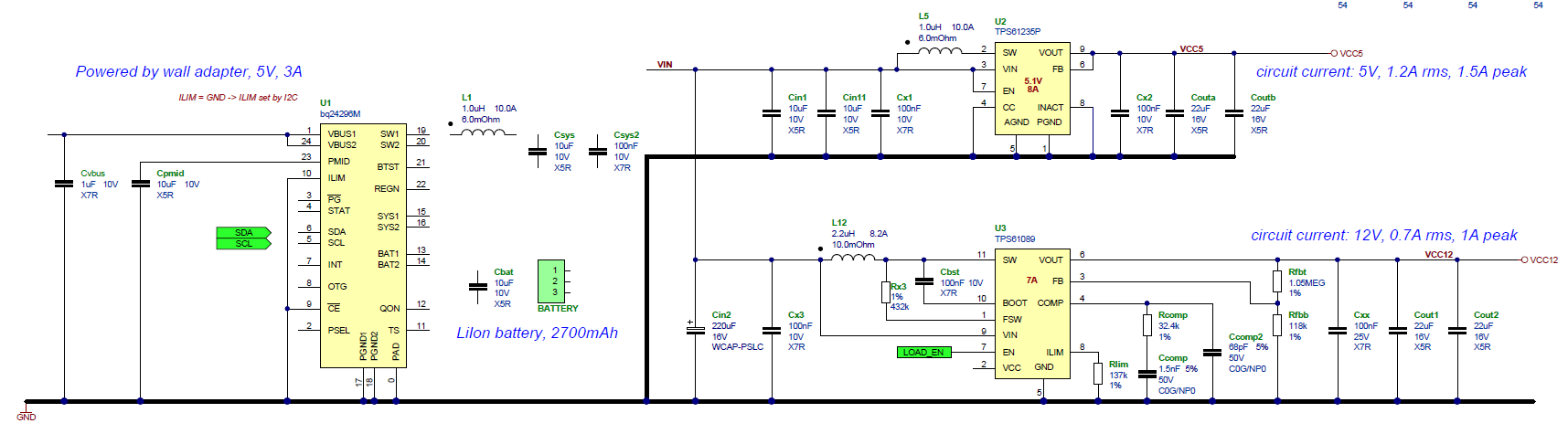
BQ24296M: Li-Ion battery + bq24296M + TPS61235 + TPS61089 5V (3.3V) and 12V PSU for portable application

Part Number: BQ24296M
Other Parts Discussed in Thread: TPS61235P

Hello engineers,

I'm currently developing a PSU for a low-cost portable equipment, I've drawn a preliminary schematic using the three chips in the title; please take a look at the (incomplete) schematic below:

Requirements and specs:

- the unit can be powered from wall adapter (5V, 3A) or the internal battery pack (2700 mAh to 10000 mAh, will test during prototyping)

- when the unit is powered by the wall adapter, circuit have to be powered AND the battery must recharge (with usual IC's powerpath limits)

- 12V line power is controlled by "ENABLE" pin (for power saving)

- I need 5V @ 1.2A RMS / 1.5A peak AND 12V @ 0.7A RMS / 1A peak

- Alternatively, instead of 5V, the output can be 3.3V @ 1.9A RMS / 2.3A peak

There's a MPU which can control bq24296M's parameters via I2C

The question is: there is a way to simplify schematic / use different chips for COST SAVING?

I'm specifically lookin' at avoiding the double conversion for 5V (3.3V) line - one by bq24296M and one by TPS61235P.

An ideal way would be to have the battery charger / controller chip which outputs 5V (3.3V) directly, but I'm searchin' thru tens of datasheets from days and found nothing. The nearest function is the OTG 5.1V output, but I can't use it in this application.

There's a lot of space on PCB so larger components aren't a problem.

Total efficiency should be around 90% or more.

Thank you very much, best regards.

- Marco Dassi