This thread has been locked.

If you have a related question, please click the "Ask a related question" button in the top right corner. The newly created question will be automatically linked to this question.

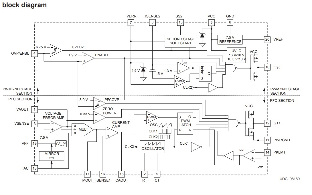
UCC28500: UCC28500 CMRR test condition

Part Number: UCC28500

Hi! I can’t understand what mode of CMRR measurement of current amplifier in UCC28500 is based on datasheet slus419c p3, CMRR measurement test. It is necessary to short the pins ISENSE1 and MOUT, apply common-mode voltage from 0 volts to 1.5 volts and watch the voltage deviation on CAOUT, is that so? Then what does Vcaout = 3V mean in test condition, is it necessary to force 3 volts to the output of CAOUT? When applying common-mode voltage, the output will be 0 volts, where does 3 volt come from? And by what formula is CMRR calculated?