This thread has been locked.

If you have a related question, please click the "Ask a related question" button in the top right corner. The newly created question will be automatically linked to this question.

TPS62802: Inquiry about power inductor and operating quiescent current

Part Number: TPS62802

Dear Sir,

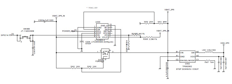
Here is our schematic.

* Test condition

    -. Vin = 3.1V

    -. Vout = 3.0V

    -. Power save mode

1. Issue

    -. Quiescent current at power save mode is about 3mA on our b'd.

        But, this spec. is 2.5uA on the data sheet.

2. Debugging

    -. If I change power inductor from 0.47uH to 1uH, it is in spec. range.

       But, 1uH is out of standard range which is 0.33uH to 0.82uH.

3. Question

    -. Was there any quiescent current issue like our case at our test condition?

       Could you give me any resolution or guide to clear this issue except change from 0.47uH to 1uH?

    -. Is it possible to use power inductor 1uH on our system?

    -. If I set 3.1Vin, 3.0Vout, 0.56Aout in the WEBENCH, I got a feedback that have to be higher input voltage.

       So, Can't I use above condition?

Best regards,

Michael