Hi,
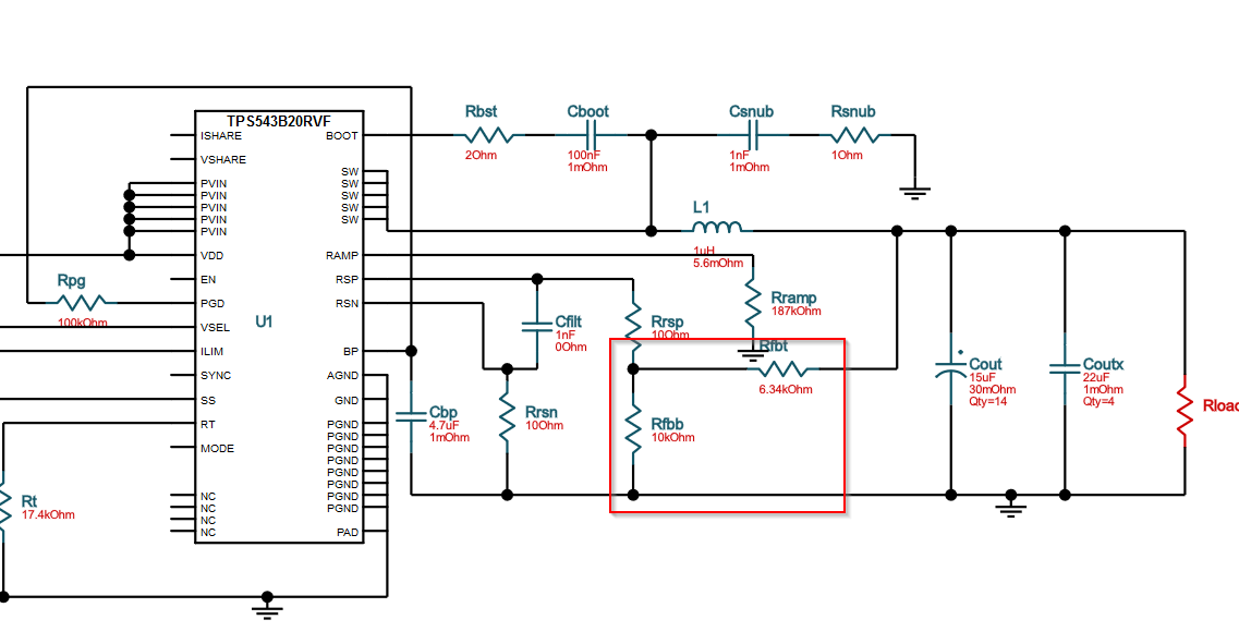
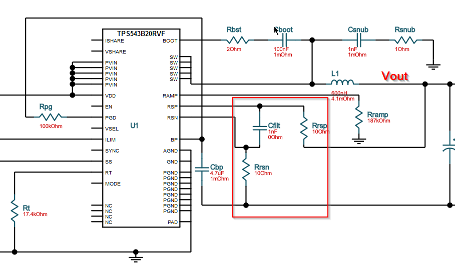
I'm using TPS543B20. In the section "8.4.16 RSP/RSN Remote Sense Function", I have two questions.
1. How to calculate the values of the feedback resistors on the RSP and RSN?
2. When to use feedback resistors or when not to use feedback resistors?
Thanks.
Kevin Xiong

