This thread has been locked.

If you have a related question, please click the "Ask a related question" button in the top right corner. The newly created question will be automatically linked to this question.

BQ27510-G3: what to do if thermistor is not used in battery pack connected to TS of BQ27510DRZR-G3?

Part Number: BQ27510-G3

Hi Team,

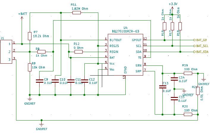
Our circuit is similar to the one in typical application of BQ27510DRZR-G3 except 10K ohm resistor added between J1-2 and decoupling capacitor C1. If thermistor is not used in Battery pack, together with R2,R3 and 10K ohm, Ts will receive wrong value. How to correct it? 

Thanks,

Hemalatha