Hello,
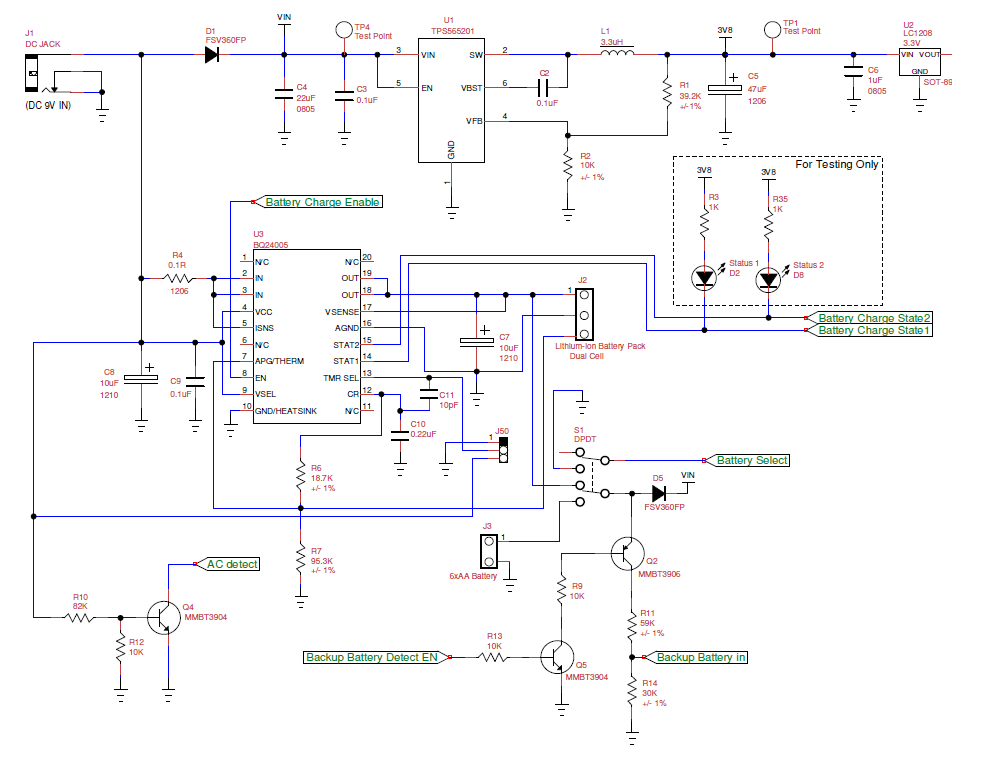
I am using the BQ24005 to charge a 2-cell 18650 2200mAH Lithium-ion battery.
Sometimes, the battery can be charged normally when DC 9V is inputted.
Sometimes when DC 9V is inputted, the battery is charged for 1~2 seconds (STAT1 LED on). Then, the charging stops (STAT1 LED off). The charging will not start again.
But, if the DC 9V is unplugged and plugged again several times, the charging can start normally.
Are there any idea what is the problem going on ?
Thank forward for assistance.
Best rgds,
Dickie Cheung
