This thread has been locked.

If you have a related question, please click the "Ask a related question" button in the top right corner. The newly created question will be automatically linked to this question.

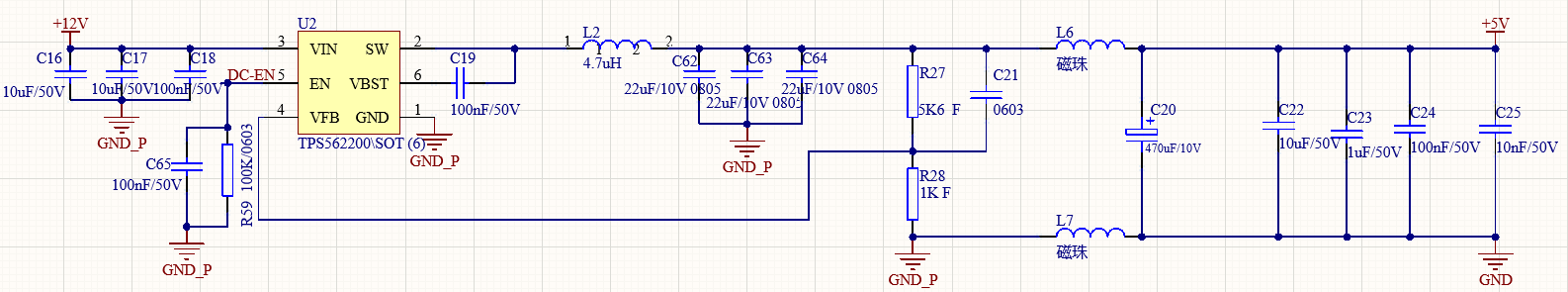
TPS562200: output is higher than target

Part Number: TPS562200

Hi,

My customer used TPS562200 to power a led matrix. so far, they produced 300 pcs , but 80%  output  5.35V, only 20% can output target voltag which is 5V. 

Below is the shcmeatic, 12V input, 5Voutput, test without load. please help to suggest potential issue. what may casue this higher voltage output? thanks. 

BTW, some difference highlight:

1. R27,R28 is 1/10 of recommended value

2.C21(1uF) is mounted

3. a few boards can recover by switching L2. 

  Inductor.pdf