This thread has been locked.

If you have a related question, please click the "Ask a related question" button in the top right corner. The newly created question will be automatically linked to this question.

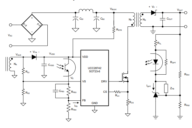
UCC28742: Behavior when the VDD pin and the DRV pin are short-circuited

Part Number: UCC28742

Dear TI Team

I would like to ask about Behavior when the VDD pin and the DRV pin are short-circuited.

For example, in the circuit below, if the VDD pin and the DRV pin are short-circuited for an abnormal test (short-circuit test), is there any damage to the device?

Best Regards,

Y.Ottey

  • Hello,

    If you short the VDD to DRV pin the FET will be on 100% of the time.  Generally this will cause the FET to fail, RCS and also the UCC28742 will most likely fail as well due to an over voltage condition at the DRV pin and/or current sense pin.

    Regards, 

  • Dear Mike

    Thank you for your reply.

    I would like to ask adding question.

    "Generally this will cause the FET to fail, RCS and also the UCC28742 will most likely fail as well due to an over voltage condition at the DRV pin and/or current sense pin."

    "due to an over voltage condition at the DRV pin and/or current sense pin." is mentioned above. Does this mean that the FET connected to DRV is always on, causing the voltage on the DRV and CS pins to exceed the rating?
    (I would be happy if you could tell me more about the above.)

    Regards,

    Y.Ottey

  • Hello,

    The FET stays on which will cause the FET to fail for over current.  FETs can fail open or short.  You would have to check with the FET manufacture to ask them exactly what the failure modes would be for driving a FET with no current limit.  I also have found FET failures that have all 3 pins failed when VDD is shorted to the DRV pin.

    The current sense resistor can fail due to excessive current and power dissipation.  This could cause the resistor's resistance to increase or even become an open.  This will cause the CS pin to become over voltage.

    As the voltage across the CS pin increases it can reach a point where the VGS negative voltage magnitude is exceeded.  This also causes the FET to break down and can put a high voltage on the gate drive pin causing it see excessive voltage.

    Regards,