This thread has been locked.

If you have a related question, please click the "Ask a related question" button in the top right corner. The newly created question will be automatically linked to this question.

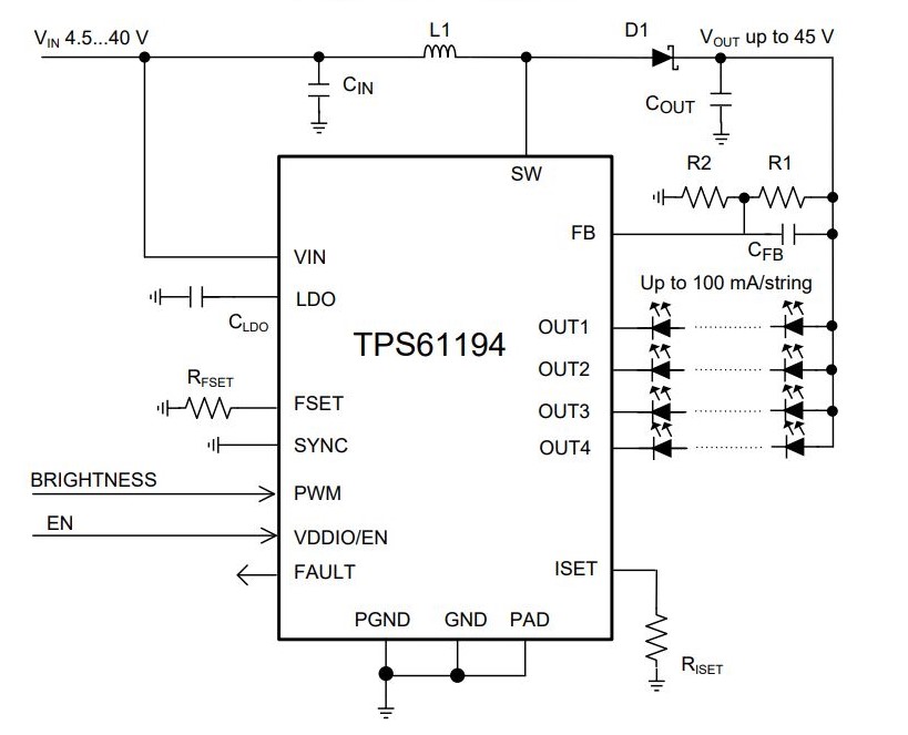
TPS61194: what will be the Short to ground fault behavior and recovery ?

Part Number: TPS61194

Hello E2E

Datasheet of TPS61194 talks about LED Open LED fault and Short LED fault and their recovery mechanism.

If the Output of the driver (which usually connects to the Anode of LED) is shorted to ground, which is a possible fault condition. What will be the behavior of TPS61194  fault and How can be system recovers after fault is removed.

The datasheet doesn't talk about this fault condition. So can you please help us in the behaviour of the driver for the above fault condition.

Thanks in Advance.

Regards

Chaitanya