This thread has been locked.

If you have a related question, please click the "Ask a related question" button in the top right corner. The newly created question will be automatically linked to this question.

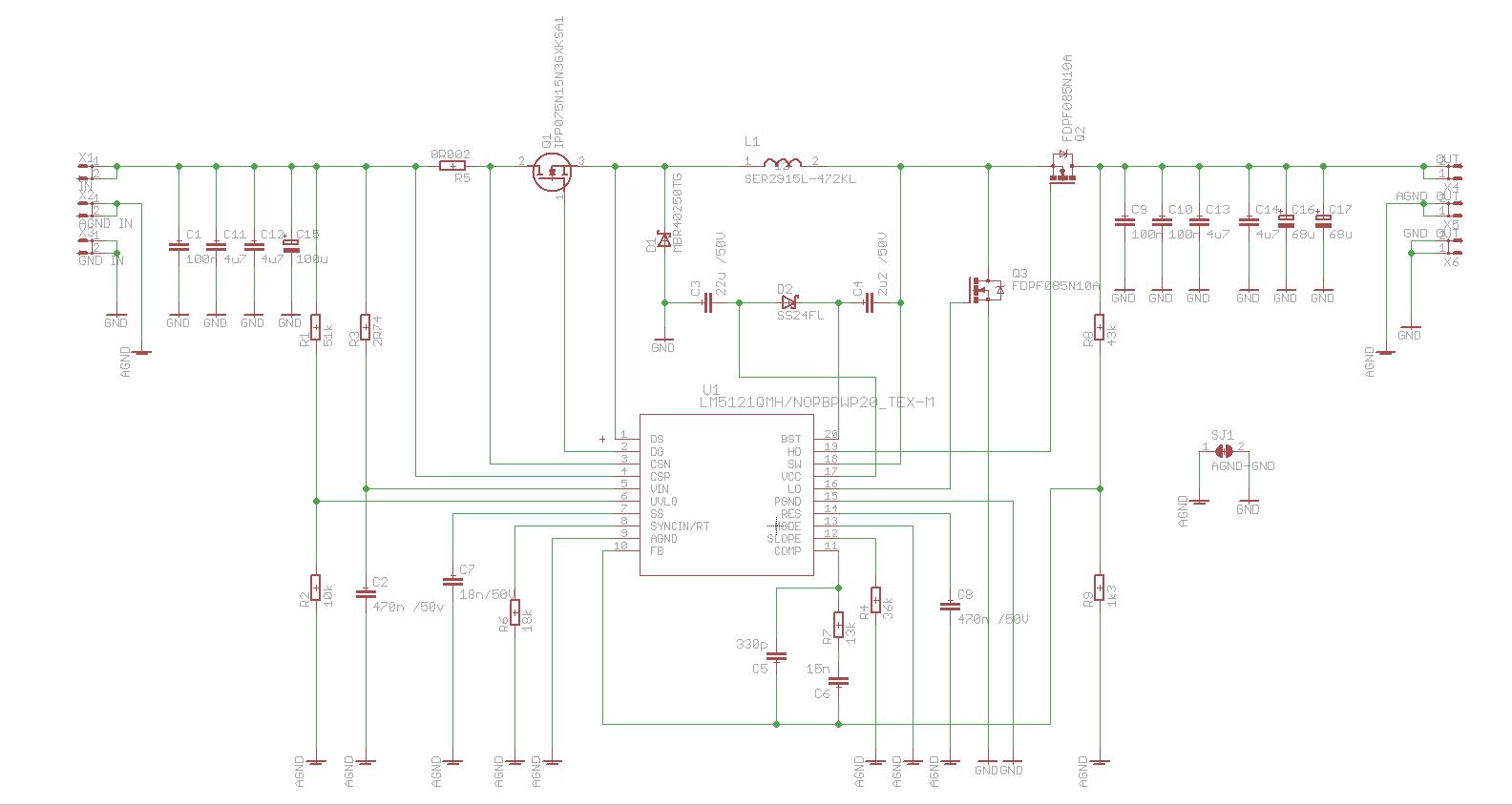
WEBENCH® Tools/LM5121: Output power up to 240W?

Part Number: LM5121
Other Parts Discussed in Thread: PMP20093, LM5122

Tool/software: WEBENCH® Design Tools

Dear team,

I have a question about LM5121. Can LM5121 work with output power up to 240W ?

I'm worried it won't work.

Specifications:

Input : 10-30V

Output : 40V, 6A

Desing by : WEBBENCH tools

Thank you for your time.

Michael