Dear Ti partner:
Please check the design of LMZM33606, thank you!
This thread has been locked.
If you have a related question, please click the "Ask a related question" button in the top right corner. The newly created question will be automatically linked to this question.
Hi Jimmy:
please help to confirm the following two questions,thanks.
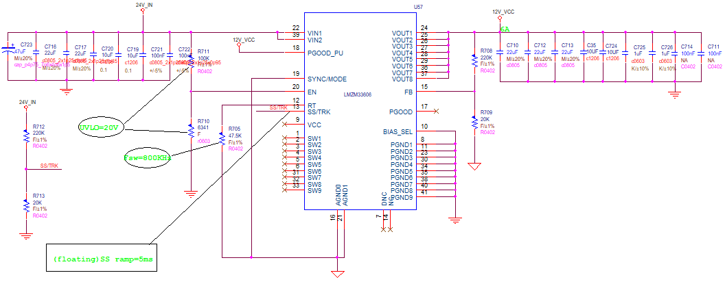
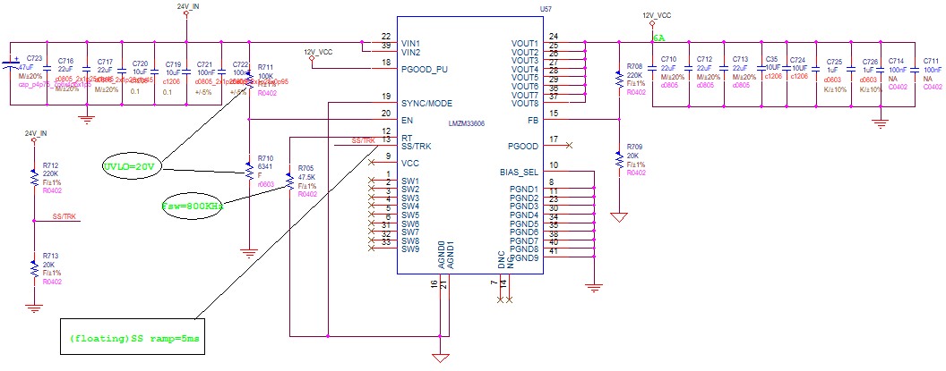
1.can the VCC PIN be floating?
2.can the SW1 to SW9 PIN be floating?is it necesarry to connect them together?
Hi Jimmy:
Our input is 24V and ouput is 12V ,and the power needed is over 60w, so the LMZM33606 is not powerful enough which could only output 50W.
could you recommend a new moudle which could output power more than 70W with the 12V output voltage?
Hi , Jimmy,
The LMZM33606 could output 12V/6A at normal tempreture environment? or the MAX power is 50W at any condition?
Hi,
Refer to Figure 14 to see that the LMZM33606 can output 12V @6A with above 90% efficiency.
As for the ambient temperature refer to Figure 20 for a 75mm x 75mm 4 layer 2 oz copper board at 12V output. You can operate the device at the max of 50degC ambient. If you want to operate at a higher ambient temperature it is recommended to either increase the board area or attach a heat sink to the device for thermal relief.
Regards,
Jimmy