This thread has been locked.

If you have a related question, please click the "Ask a related question" button in the top right corner. The newly created question will be automatically linked to this question.

LM2775: Current consumption is measured higher than the specification

Part Number: LM2775
Other Parts Discussed in Thread: BQ24040,

Hi.

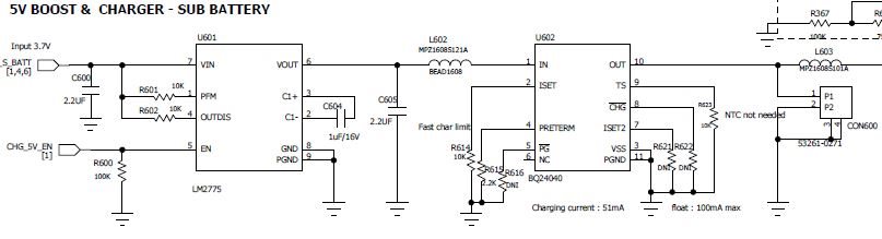
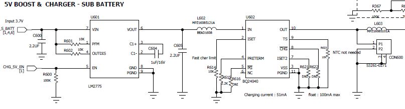
As shown in the circuit below, the input power of the charger IC (bq24040) is designed as LM2775.

For 3.7V input / Iout =50mA output, I expect the input current to be around 50mA, but  it measures 116mA.

Even if PFM_OUTIS = 0 or 1, the same result .


Please review if the circuit is wrong


Thank you.

Mark.

  • Hi Baek,

    Thank you for posting.  Do you have question about LM2775, or about BQ24040?  By the way, the picture link is broken. 

    Regarding LM2775, if Iout=50mA, you should expect to see >50mA input current because  Iin x Vin x efficiency = Vout x Iout.  Otherwise, your efficiency will be > 100% and it is against fundamental physics.

    Assume 60% efficiency (referring to Figure s11 and 12 of the datasheet), then your input current would be (5V x 50mA ) /(3.7V x 60%)=113mA, close to what you measured. 

    this clarifies.

    Thanks,

    Youhao Xi, Applications Engineering

  • Hi Youhao Xi,

    Thanks for your reply.
    I missed the basics including dc/dc efficiency.
    Attach the photo again.
    Please point out if there is anything wrong.

    Thank you.