This thread has been locked.

If you have a related question, please click the "Ask a related question" button in the top right corner. The newly created question will be automatically linked to this question.

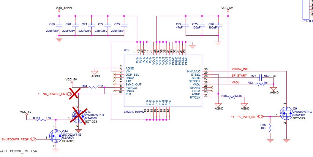
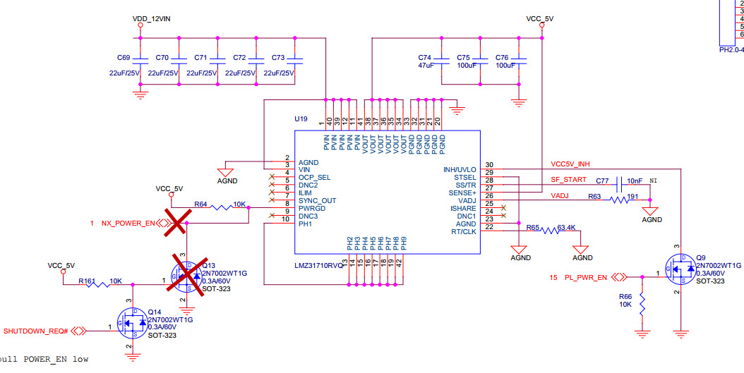
LMZ31710: PWRGD output is abnormal.

Part Number: LMZ31710

Hi Expert,

We designed LMZ31710 on our board. We set the output 5V, the input is 12V. Overall, it's working well. But for some boards in this batch, the PWRGD is only 1.46V in case 5V output is normal.  The PWRGD is pulled up to 5V with a 10K resistor externally and without any other connection. Since PWRGD is OD output, the output of PWRGD is supposed to 0-5V swing. We have no idea why the PWRGD is only about 1.46V. We never met such issue before.

Thanks

Peter