This thread has been locked.

If you have a related question, please click the "Ask a related question" button in the top right corner. The newly created question will be automatically linked to this question.

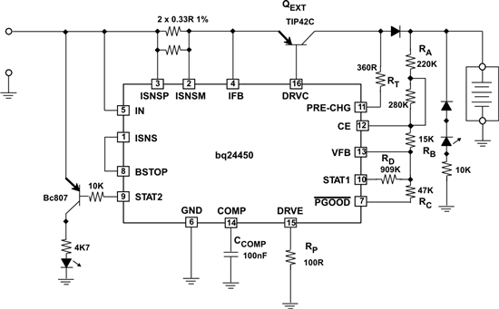
BQ24450 With LED Indicator

Other Parts Discussed in Thread: BQ24450

Hi There,

 

I have designed a charger using BQ24450 but i also want to know the charge status via a LED. I have connected a LED on pin 9 (stat2).

The problem is the LED sometimes works perfectly and sometimes not at all. It is ok if i can only show the status when it's boost charging but nice if i could also show float mode as well.

Why does the LED work only sometimes?

How can i show boost mode and Float mode?

 

Thanks