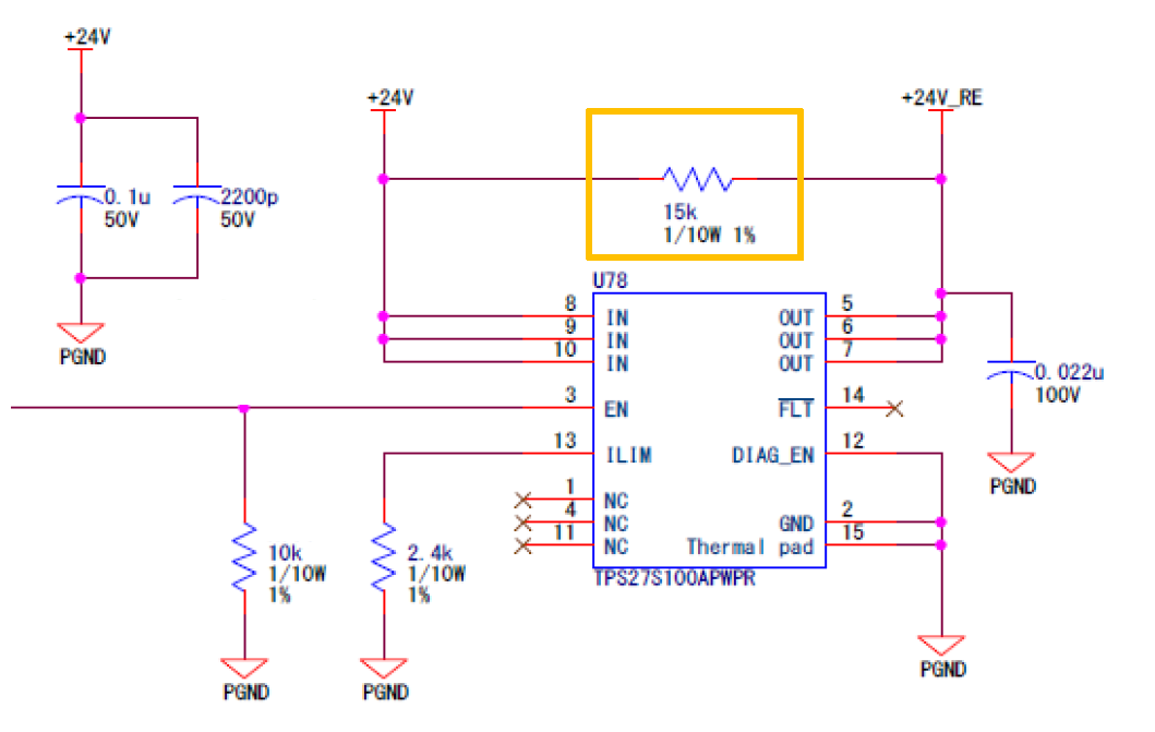
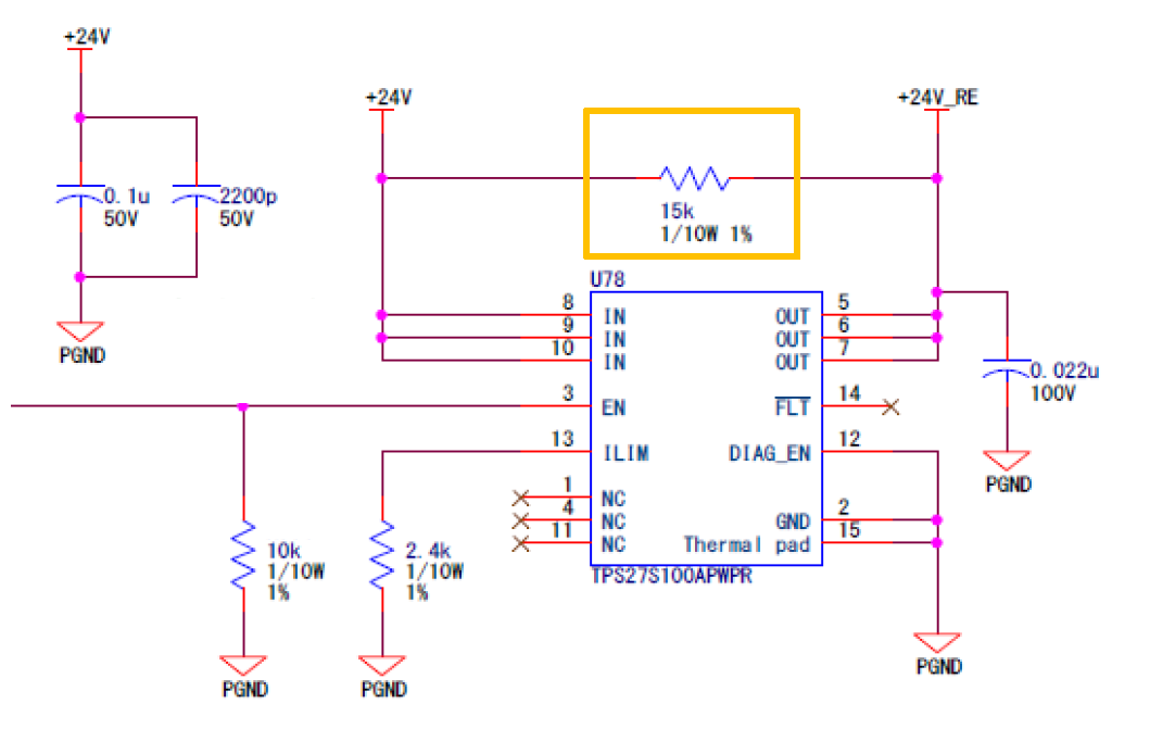
Datasheet page 19~20 are described about open load detection and external 15kΩ pullup.
When no load condition (although connecting LED for small supply current) and add 15kΩ pullup to IN~OUT, Vout is float up to 4V on EN: OFF status.
Removed 15kΩ pullup condition was not Vout float up (0V).
Please let me know about the reason of Vout float up and measure.
When possibility to reach no load condition, is pullup require to connect, correct?
External component is below;
Parts #: TPS27S100APWR
Vin and Vout: 24V
Cin: 100nF and 2200pF
Cout: 22nF
EN: external input with 10kΩ pulldown
ILIM: 1A and 4A (two case)
DIAG_EN: GND (Unused)
/FLT: NC (Unused)
IN~OUT: 15kΩ Pullup
※Power ON/OFF Waveform is attached below, ch1: EN and ch2: Vout
Best regards,
Satoshi
