This thread has been locked.

If you have a related question, please click the "Ask a related question" button in the top right corner. The newly created question will be automatically linked to this question.

BQ2057W: External pass-transistor selection and application consult

Part Number: BQ2057W
Other Parts Discussed in Thread: BQ2057

Hi TI expert,

External pass-transistor of BQ2057W can be Transistor or MOSFET, right? What's the difference of these two kinds solution? What's the key spec need to pay attention in selection?

It's common to see parallel MOSFETs in switching applications. However, is it a good idea to use parallel transistors or MOSFETs in position of external pass-transistor in LDO? Is there any problems here?

B R,

Jayce L

  • Hi Jayce,

    Yes, the external transistor can be a transistor or a MOSFET. These can be  seen in Figure 1 with a transistor and Figure 4 with a MOSFET. The main difference would be the impact is the power dissipation and how it relates to the junction temperature in terms of C/W. The information in selecting can be found within the datasheet. 

    In regards to your question for it it's a good idea, the BQ2057 is designed to work with the external pass-transistor. If it is referring to other transistors or MOSFETS, yes. Charge time may be increase. 

  • Hi Anthony,

    Any current sharing issue where use a BQ2057 co-work a pair of parallel transistors? Parallel MOSFET is OK I believe, since MOSFET is driven by the voltage or small amount of charge. However, when using transistors, things changed. That's exactly what I concerns about.

    B R,

    Jayce L

  • Hi Jayce,

    Sorry, I'm having a bit of trouble understading your question. Can you explain what you mean by "things changed". Are these transistors being placed at the output? 

  • Hi  Anthony,

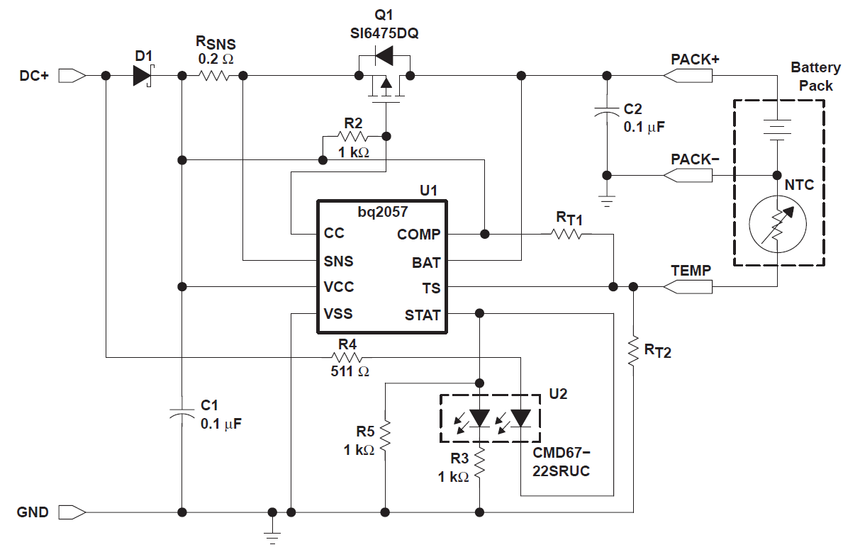
    Forget that, another urgent issue here to discuss. What's the function of R5 in the MOSFET configuration circuit in datasheet of BQ2057W, Fig 4. Thanks!

    B R,

    Jayce L

  • Hi Jayce,

    The R5 resistor is used with the CMD67-22SRUC dual-chip LED to ensure the max voltage on the STAT pin does not exceed the LEDs tested current rating mentioned in its datasheet.