This thread has been locked.

If you have a related question, please click the "Ask a related question" button in the top right corner. The newly created question will be automatically linked to this question.

WEBENCH® Tools/UCC28180: Power supply

Part Number: UCC28180
Other Parts Discussed in Thread: UCC28056

Tool/software: WEBENCH® Design Tools

Hi TI Experts,

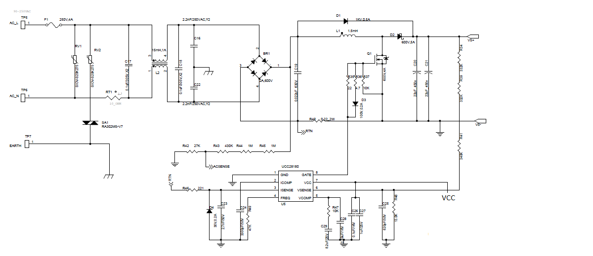
I'm designing a PFC for my ceiling fan application.

I'm planning to use UCC28180D, where my application is for 40W, is this PFC Controller(UCC28180D) is feasible for my design ? can I achieve PFC for my application.

Your allowed to suggest other PFC Controller too.

Thanks and Regards

Raja a,r