This thread has been locked.

If you have a related question, please click the "Ask a related question" button in the top right corner. The newly created question will be automatically linked to this question.

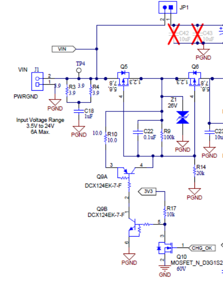
BQ25713: input reverse protection with this chip.

Part Number: BQ25713
Other Parts Discussed in Thread: BQ24610

We are migrating our design from BQ24610 to BQ25713 for I2C functionality.

While BQ24610 had ACDRV Pin which connected to the input reverse protection FETs , BQ25713 doesn't not have any pin to do this directly. From referencing the design from EVM there is an implementation which include extra transistors and mosfet to connect the CHRG_OK pin to the FETs . But I am not sure if this implementation will help in reverse polarity protection, or if it will just help in under voltage and over voltage protection. Can you please conform on this? if it does not do reverse polarity protection can you please suggest alterations in the circuit to do so ? 

thank you