This thread has been locked.

If you have a related question, please click the "Ask a related question" button in the top right corner. The newly created question will be automatically linked to this question.

BQ25886: BATTERY RECHARGE PROBLEM WHEN CONNECTING VBUS

Part Number: BQ25886

Good Morning,

when dealing with the first prototype of the electronic board that my company is developing, which mounted the part number BQ25886, we had some issues which you already solved. All the battery charger circuits worked correctly since then. 

Then we produced a second prototype of the electronic board, which basically kept the same circuits of the battery charger. When the system is powered from the battery connected to the battery charger, everything works fine. However, I'm observing a strange behaviour when I connect VBUS to the battery charger. Both input and output voltages are not stable. VBUS voltage, battery voltage and system voltage periodically drop. The boost LC circuit makes noises periodically with the voltages drops. The battery charger gets quite hot quickly.

Here's the schematics of the previous version of the prototype (which works correctly):

D+ and D- lines are shorted together in order to always use the battery charger internal current optimizer algorithm, independently from the external power source that is connected to VBUS.

VBUS is provided through a USB connector:

Only OTG_VBUS line is connected only to the battery charger, other USB lines are connected to a microcontroller for data communication.

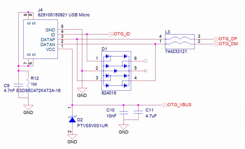
Here's the schematics of the current version of the prototype (which has the abovementioned issues):

 :

  • the boost LC inductor part number is the same for both versions: DFE252012F-1R0 (Murata).
  • CE_N pin is connected to a uC pin which is left float (charge is enabled as CE_N pin is internally pulled-down), same as the previous version.
  • OTG pin is connected to a uC pin which is left float (OTG charging is disabled as OTG pin is pulled-down thorugh 10k resistor R21); in the previous version OTG pin was directly shorted to GND.
  • ILIM pin is shorted to GND to set maximum input current limit; in the previous version it was connected to GND through a 383Ohm resistor (I took the schematic of the BQ25886 datasheet as a reference); nonetheless, i think it does not make any difference since inside BQ25886 datasheet it is stated the ILIM pin can be shorted to GND.
  • both STAT and PG_N output pins are left float as they are not used to drive LEDs nor to signal anything.

VBUS is again provided through the USB connector:

The differences wrt the previous version are that now OTG_VBUS is disconnected from diode array D1; this caused the issue, that you already solved, i was mentioning above: one of the diode of the diode array was being forward-biased when VBUS was not connected and an unwanted small voltage was appearing on VBUS pin. TVS Diode D2 was added to provide anyway an ESD protection to VBUS line.

As I've explained above, in the current version of the electronic board, when the system is powered from the battery connected to the battery charger, everything works fine. However, I'm observing a strange behaviour when I connect VBUS to the battery charger. Both input and output voltages are not stable. VBUS voltage, battery voltage and system voltage periodically drop. The boost LC circuit makes noises periodically with the voltages drops. The battery charger gets quite hot quickly.

The electronic board has just arrived to us, therefore I'm going to dig deeper on such issues. Nonetheless, I've immediately asked for a support since you can help me to solve the problem more quickly. Can be any of the small differences I've done to the schematics the cause of such strange behaviour? Do you have any suggestion for some tests I could perform to find the cause of the problem?

Thank you so much! Kind regards.

  • Hi Alessandro,

    Are you using the same input power source and/or cable for the new board?  This device is sensitive to input line resistance and inductance. If you use an oscope to measure VBUS and IBUS on each board, you will likely see that the bad boards show ringing of VBUS either above VBUS OVP or below VBUS UVLO or both.  If that is the case, then you may be able to prevent this by either clamping the input current lower than 3.0A using the ILIM pin or adding more capacitance at PMID.

    Regards,

    Jeff  

  • Good Morning Jeff,

    thank you for your quick response.

    • I tried with different power sources and cables: 1.5m USB cable attached to the USB2.0 port of my PC; same USB cable attached to a switching adapter with output power of 10W (2A); switching adapter with fixed cable (with terminal USB connector) of 1m and output power of 12.5W (2.5A). On the previous prototype board (good board) there weren't any issue with all of the abovementioned sources. However, on the current prototype board (bad board) I'm observing different behaviours depending on the used source; the worst behaviour is given from the switching adapter with the highest output power (2.5A); here's what i'm observing on VBUS with the oscilloscope:

    Slow decay (25Hz) of the VBUS voltage from ca. 5V to less than 4.8V

    Here's the detail circled in red in the previous image; there are higher frequency oscillations (2KHz) approximately in the same voltage range

    • The bad behaviour is worse when the battery charge is relatively low, while it does not affect the system so much when the battery charge is closer to full capacity.
    • Therefore, could be the bad behaviour caused by the fact that I removed the 383Ohm resistor from ILIM pin (thus not limiting the maximum input current)? According to the datasheet formula, the 383Ohm resistor should limit the maximum input current to ca. 2.9A. There would be a further improvement in the stability by limiting the maximum input current even more (for example to 2.5A, which is the maximum output current of the switching adapter)?
    • Could be also good to limit the maximum charging current (i put 8k resistor to set maximum charge current of 2.2A)?
    • Other than increasing the PMID capacitance (which I already did wrt the suggested value of 10uF) could be a good thing to increase also VBUS, BAT and SYS capacitances?

    Thank you so much! Kind regards.

  • Hi Alessandro,

    I suggest lowering the charge current and lowering the input current limit.  The input current limit should not be set higher than the input source can provide.  Adding more capacitance on VBUS might help but adding more capacitance on SYS or BAT will likely make the problem worse.

    Regards,

    Jeff

  • Good Morning Jeff,

    thank you so much for your help! I will apply the changes you suggested.

    Could you please also confirm that the other modifications I've applied to the current prototype board will not constitute any problem? 

    • OTG pin is connected to a uC pin which is left float (OTG charging is disabled as OTG pin is pulled-down thorugh 10k resistor R21); in the previous version OTG pin was directly shorted to GND.
    • both STAT and PG_N output pins are left float as they are not used to drive LEDs nor to signal anything.

    Thank you again. Kind regards.

  • Hi Alessandro,

    Leaving STAT and PG floating is okay.

    If OTG is pulled low through the resistor, OTG is disabled.  If you pull the uC pin high, OTG would be enabled assuming the requirements at the bottom of d/s page 16 are met.

    Regards,

    Jeff

  • Understood!

    Thank you again for your support! Regards.