Hi Team:
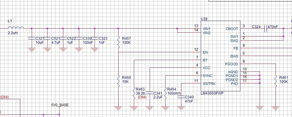
Issue: the circuit could run as normal, but once hand touch with some sensitive area on the board, the outout disapear and sometime could revovery when moving the connection and occationally this cause short between the output to ground. Could you please help review the schematic and part of the PCB to figure out the reason? We assume that the senitive reason is related to FB pin.
Trial: If you touch the pin or peripheral device with the multimeter probe (turn on the voltage or turn off the multimeter), the same phenomenon will appear;
However, there is no problem when using 6pF ~ 12PF oscilloscope probe to test the pin;
Please find the schematic left and right part in the below two pictures:
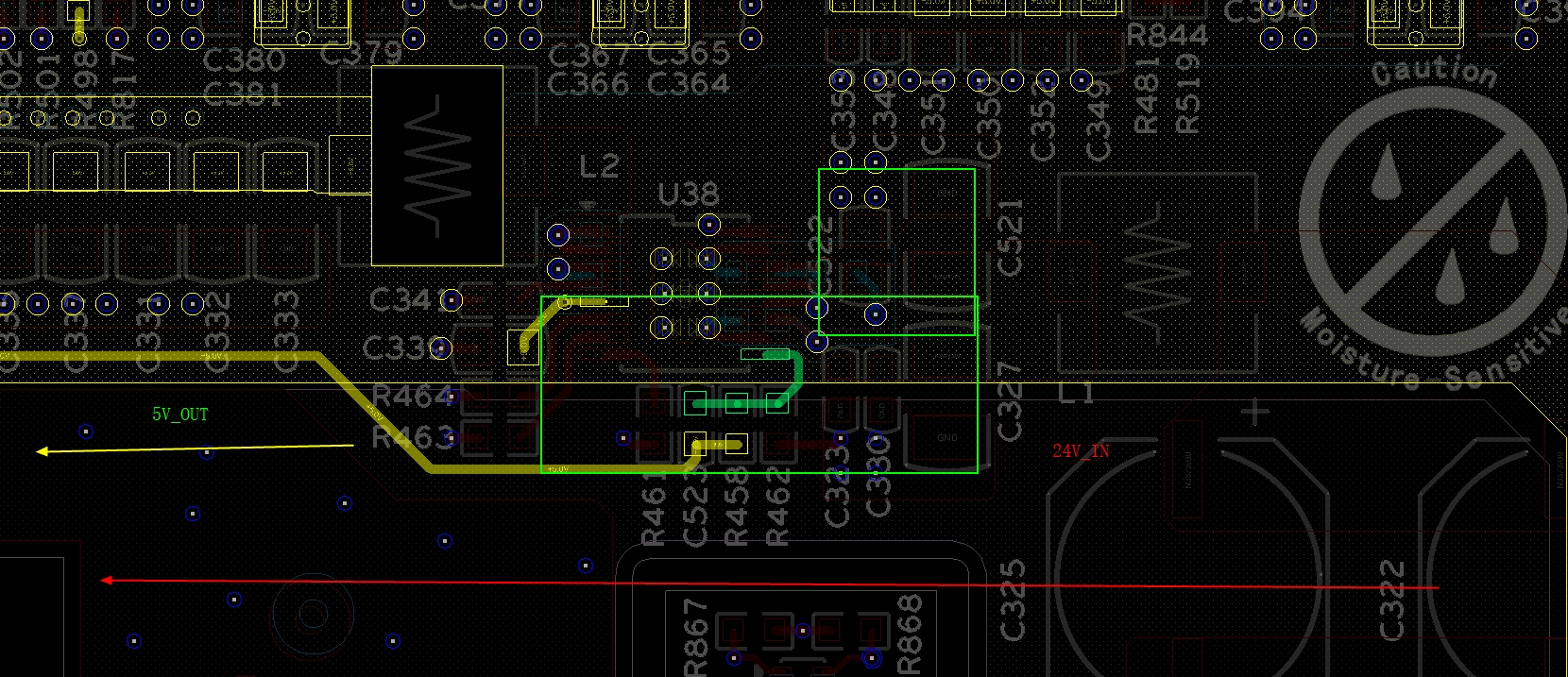
The screenshot of PCB is as follows: 24 V enters on the right side and 5 V outputs on the left side; the green wiring is FB (surface layer), and the green box in the figure is the sensitive area.
The figure below is another PCB. The schematic diagram is basically the same, but it also has the same problem. The right side is 24 V input, the left side is 5 V output, the green is FB.




