Other Parts Discussed in Thread: UCC27284, UCC27212
Dear E2E,
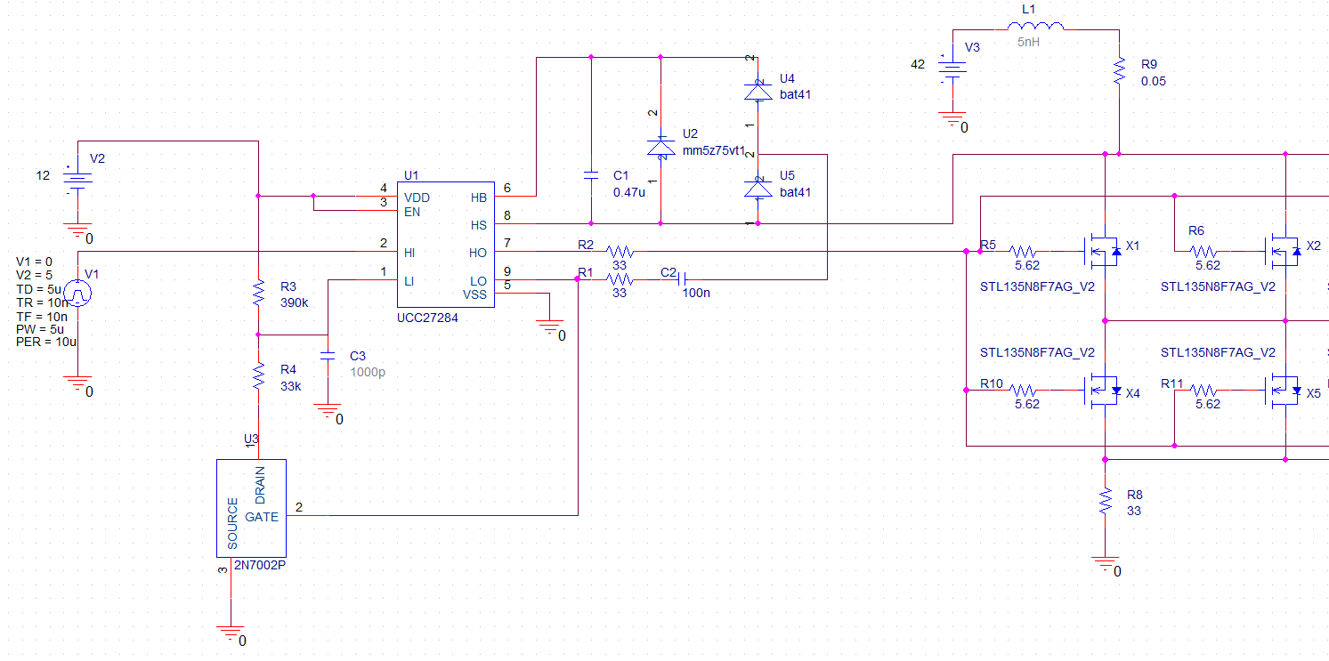
Could you please take a look at the simulation of UCC27282 with generated 3rd parts if there are any issues with it? When I compare the datasheet functions description and simulation I expect the gate output pulse HO signal for MOSFETs similar to input pulses HI. But there is no correct HO signal. I did not have a lot of experience with PSpice for TI so I am not sure if the reason for the issue with the simulation tool or circuit.
Thanks for any comments,
Serhii.



















