This thread has been locked.

If you have a related question, please click the "Ask a related question" button in the top right corner. The newly created question will be automatically linked to this question.

LMR23630: About the output value of RT in WEBENCH

Part Number: LMR23630

Hi,

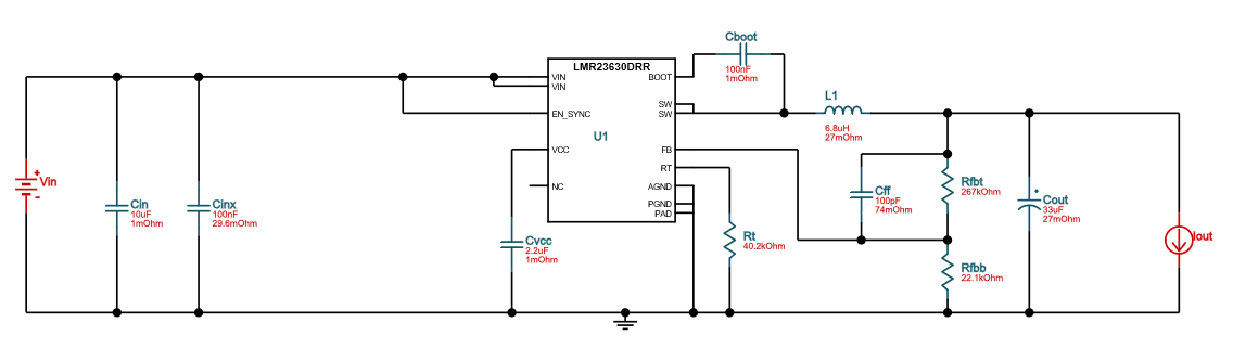
I am doing WEBENCH on the LMR23630 device.
The device conditions are shown below.
Then design the User Preferred Frequency at 1MHz.
At this time, Rt is set to 40.2 kΩ.
However, the value will be different if you calculate using the formula in the data sheet.
Is the Rt output result of WEBENCH wrong?

Best regards,