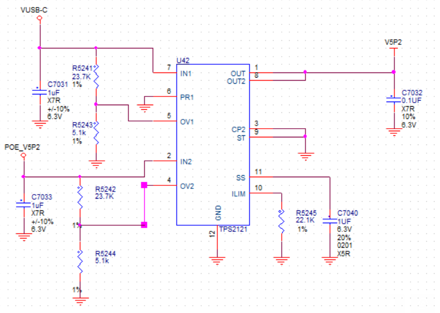
Dear Team,
Could you help to review schematic below.
It's no questions from my side.
Many Thanks
Jimmy
This thread has been locked.
If you have a related question, please click the "Ask a related question" button in the top right corner. The newly created question will be automatically linked to this question.
Hi Jimmy,
The above setup is fine. The result will be that the highest voltage will always pass to the output as there is no priority setup and the switchover will be standard.
Dear team,
We appreciated your great support!
Could you guide me how to use Voltage divider set the priority of settings vusb>vpoe?
Many Thanks,
Jimmy
Hi Jimmy,
The way to set priority is by making the voltage at PR1>Vref.
This can be used as a base priority for when IN1 is selected whenever PR1>Vref or the priority voltage can be changed by using a second divider on the CP2 pin. In this state priority is set by the voltage comparison between CP2 and PR1. The actual resistor values are not as important as the ratio of division.
I recommend taking a look at the datasheet. Section 10 will go into detail all the various applications TPS2121 can be set up to work in.
Also please take a look at this technical document for more information on fast seamless switchover: https://www.ti.com/lit/ug/tidue50/tidue50.pdf