Other Parts Discussed in Thread: TPS61175, TPS55288, TPS61378-Q1, TPS61170, TPS61391, TPS7B4253-Q1
Hi,
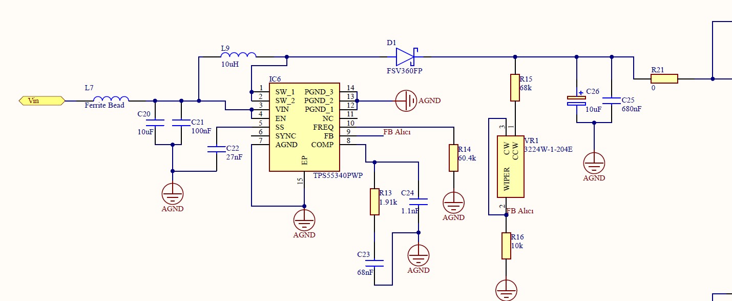
We are using TPS55340 for boost converter. During the test, it has very high ripple for our design. Our schematic is shown as below, and we designed TPS55340 using webench design. Our input voltage is 12V, and we want the output between 10-35V. In our design our ripple is around 100mV with 750kHz frequency.
We are demanding ultra low ripple boost converter. The output ripple does not exceed 100mA. Also, the operating current is around 30mA. Can you suggest as much as minimum voltage ripple boost converter IC?
Is there any minimum number of capacitor on the output of the boost converter for low ripple? When we use more parallel capacitor on the output, what effect can be occur?
If we should use more capacitor to the output, should it same value or not?
